SI1622486514
PERANCANGAN SISTEM PENERBITAN DOKUMEN BERBASIS
WEB PADA BAGIAN PELAYANAN TERPADU
POLRES KOTA TANGERANG

Disusun Oleh :
NIM |
: 1622486514
|
NAMA |
FAKULTAS SAINS DAN TEKNOLOGI
PROGRAM STUDI TEKNIK INFORMATIKA
KONSENTRASI SOFTWARE ENGINEERING
UNIVERSITAS RAHARJA
TANGERANG
TA. 2019/2020
UNIVERSITAS RAHARJA
LEMBAR PENGESAHAN SKRIPSI
APLIKASI SISTEM PENGELOLAAN SURAT IZIN KELUAR
KARYAWAN BERBASIS WEB PADA
PT. GAJAH PUTIH ELASTIC
Disusun Oleh :
NIM |
: 1511489645
|
Nama |
|
Fakultas |
|
Program Pendidikan |
: Strata Satu
|
Program Studi |
: Teknik Informatika
|
Konsentrasi |
: Software Engineering
|
Disahkan Oleh :
Tangerang, ......................
| Dekan |
Ketua
| ||||
| Fakultas Sains dan Teknologi |
Program Studi Sitem Informasi
| ||||
| (Sugeng Satoso, M.Kom) |
(Ruli Supriati, S.Kom, M.T.I)
| ||||
| NIP : 006095 |
NIP : 073009
|
| Rektor
|
| Universitas Raharja
|
| (Dr. Po. Abas Sunarya, M.Si)
|
| NIP : 000603
|
UNIVERSITAS RAHARJA
LEMBAR PERSETUJUAN PEMBIMBING
PERANCANGAN SISTEM PENERBITAN DOKUMEN BERBASIS
WEB PADA BAGIAN PELAYANAN TERPADU
POLRES KOTA TANGERANG
Dibuat Oleh :
NIM |
: 1622486514
|
Nama |
Telah disetujui untuk dipertahankan dihadapan Tim Penguji Ujian Komprehensif
Fakultas Sains dan Teknologi
Program Studi Teknik Informatika
Konsentrasi Software Engineering
Disetujui Oleh :
Tangerang, Januari 2020
| Pembimbing I |
Pembimbing II
| ||
| (Junaidi, M.Kom) |
(Sutrisno, M.Kom)
| ||
| NID : 05062 |
NID : 10020
|
UNIVERSITAS RAHARJA
LEMBAR PERSETUJUAN DEWAN PENGUJI
PERANCANGAN SISTEM PENERBITAN DOKUMEN BERBASIS
WEB PADA BAGIAN PELAYANAN TERPADU
POLRES KOTA TANGERANG
Dibuat Oleh :
NIM |
: 1622486514
|
Nama |
Disetujui setelah berhasil dipertahankan dihadapan Tim Penguji Ujian Komprehensif
Fakultas Sains dan Teknologi
Program Studi Teknik Informatika
Konsentrasi Software Engineering
TA. 2019/2020
Disetujui Penguji :
Tangerang, ......................
| Ketua Penguji |
Penguji I |
Penguji II
| ||
| (__________) |
(__________) |
(__________)
| ||
| NID : |
NID : |
NID :
|
UNIVERSITAS RAHARJA
LEMBAR KEASLIAN SKRIPSI
PERANCANGAN SISTEM PENERBITAN DOKUMEN BERBASIS
WEB PADA BAGIAN PELAYANAN TERPADU
POLRES KOTA TANGERANG
Disusun Oleh :
NIM |
: 1622486514
|
Nama |
|
Fakultas |
|
Program Pendidikan |
: Strata Satu
|
Program Studi |
: Teknik Informatika
|
Konsentrasi |
: Software Engineering
|
Menyatakan bahwa Skripsi ini merupakan karya tulis saya sendiri dan bukan merupakan tiruan, salinan, atau duplikat dari Skripsi yang telah dipergunakan untuk mendapatkan gelar Sarjana Komputer baik di lingkungan Universitas Raharja maupun di Universitas lain, serta belum pernah dipublikasikan.
Pernyataan ini dibuat dengan penuh kesadaran dan rasa tanggung jawab, serta bersedia menerima sanksi jika pernyataan diatas tidak benar.
| Tangerang, Januari 2020 | |
| (Achmad Badrianto) | |
| NIM : 1622486514 |
*Tandatangan dibubuhi materai 6.000
ABSTRAKSI
Pengajuan pelaporan penerbitan dokumen yang diterbitkan pada POLRES KOTA TANGERANG masih menggunakan sistem lama, seiring sistem lama yang masih digunkan juga terdapat banyaknya kekurangan - kekurangan yang harus di perbaiki, sehingga dapat mengurangi ketidakpuasan masyarakat terhadap kepolisian. Seperti contoh pelaporan informasi yang terkadang membutuhkan tindakan cepat dari petugas kepolisian membuat pihak pemohon merasa membutuhkan waktu lama karna tidak mengetahui letak posisi kantor polisi terdekat. Juga permasalahan terjadi ketika pelaporan kehilangan dokumen penting masyarakat yang membutuhkan waktu lama untuk mendapatkan lampiran surat kehilangan agar masyarakat bisa membuat dokumen baru pada instansi terkait, dan kekurangan juga terdapat pada ketelitian hasil cetak laporan dokumen kehilangan juga menjadi masalah dalam audit yang dilakukan oleh irwasda polda maupun irwasum mabes polri. Disetiap tahunnya masih banyak temuan - temuan laporan yang sudah dibuat, kesulitan yang dirasakan oleh pemohon adalah mereka diharuskan meluangkan waktu sibuk mereka hanya sekedar membuat surat kehilangan yang telah menjadi syarat penting untuk menggantikan dokumen penting yang telah hilang. Setelah mengorbankan waktu saat pembuatan mereka pula harus meluangkan waktu lama dalam perjalanan dari kediaman mereka pula harus menunggu lama antre dalam pembuatan surat kehilangan penerbitan dokumen. Salah satu cara untuk mempersingkat waktu yang dibutuhkan saat pembuatan pengajuan penerbitan dokumen para pemohon harus mempunyai sikap kooperatif untuk membantu admin dalam membuat surat kehilangan. Maka peranan admin juga sangat diperlukan untuk lancarnya proses dalam aktivitas pengajuan penerbitan dokumen. Oleh karena itu perlu adanya suatu media pemecahan yang dapat dipertimbangkan yaitu dengan menggunakan sarana internet dimana kecepatan, ketelitian, serta keakuratan data bukan merupakan masalah lagi dan tentu akan bertambah tingkat kepercayaan masyarakat kepada kepolisian dalam menjaga kemanan ketertiban masyarakat.
Kata Kunci : Perancangan Sistem, Penerbitan Dokumen,
ABSTRACT
Submission of reporting documents issued by the TANGERANG CITY Police still uses the old system, as the old system is still being used there are also many deficiencies that must be corrected, so as to reduce public dissatisfaction with the police. For example, reporting information that sometimes requires quick action from a police officer makes the applicant feel that it takes a long time because he does not know the position of the nearest police station. Problems also occur when reporting loss of important public documents which takes a long time to get attachment of lost letters so that the public can make new documents with relevant agencies, and deficiencies also exist in the accuracy of the print out of the document loss report also becomes a problem in audits conducted by regional police and Irwasda irwasum police headquarters. Every year there are still many findings of reports that have been made, the difficulty felt by the applicant is that they are required to spend their busy time just making a letter of loss which has become an important condition to replace important documents that have been lost. After sacrificing the time they were making, they also had to spend a long time on their way from their residence, and they also had to wait a long time in making letters, losing their documents. One way to shorten the time needed when making submission of documents issuance applicants must have a cooperative attitude to assist the admin in making a letter of loss. Then the role of the admin is also very necessary for the smooth process in the activity of filing documents. Therefore it is necessary to have a media solution that can be considered, namely by using internet facilities where the speed, accuracy, and accuracy of data are no longer a problem and will certainly increase the level of public trust in the police in maintaining the security of public order.
Keywords: System Design, Document Publishing,
Bissmillahirramanirrahim.
Segala puji syukur senantiasa penulis panjatkan kehadirat Allah SWT yang telah memberikan beribu jalan serta melimpahkan segala nikmat sehat, iman dan rahmat-Nya, sehingga penulis dapat menyelesaikan penyusunan laporan penulisan ini dengan baik.
Dalam menyelesaikan penyusunan laporan penulisan Skripsi ini yang berjudul “Perancangan Sistem Penerbitan Dokumen Berbasis Web Pada Bagian Pelayanan Terpadu Polres Kota Tangerang”. Mengenai penulisan laporan ini penulis menyadari dari hati kecil ini pun menyadari bahwa masih banyak segala kekurangan dan keterbatasan penulis dalam hal kemampuan maupun pengalaman, juga tidak lepas dari kesalahan yang jauh dari sempurna. Untuk itu, dengan segala kerendahan hati selaku penulis mengharapkan saran dan kritik dari pembaca dengan melengkapi dan menyempurnakan penulisan dalam laporan skripsi ini.
Pada akhirnya laporan penulisan ini dapat terselesaikan dengan baik dan tepat pada waktunya. Pada kesempatan ini penulis mengucapkan terima kasih dari berbagai pihak yang telah mendukung dari berbagai aspek, khususnya kepada:
Bapak Dr. Po. Abas Sunarya, M.Si Selaku Rektor Universitas Raharja.
Bapak Dr. Henderi, S.Kom, M.Kom Selaku Ketua Dekan Fakultas Universitas Raharja.
Bapak Padeli, M.Kom selaku Wakil Dekan Fakultas Sains dan Teknologi Universitas Raharja.
Ibu Ruli Supriati, S.Kom, M.T.I selaku Ketua Program Studi Teknik Informatika Universitas Raharja.
Bapak Junaidi, M.Kom dan Bapak Sutrisno, M.Kom selaku dosen pembimbing I dan II yang telah meluangkan waktu, pikiran dan tenaganya untuk memberikan masukan dan motivasi penulis dalam menyusun penulisan laporan skripsi ini.
Bapak/Ibu Dosen pada Perguruan Tinggi Raharja yang telah memberikan ilmu yang bermanfaat.
Bapak KA SPKT Polres Kota Tangerang selaku stakeholder yang telah memberikan banyak arahan, masukan, dan bimbingan kepada penulis.
Bapak Brigjendpol (Purn) Drs. H. M. Zulkarnain, M.H., M.M., Sahabat, dan kawan-kawan seperjuangan yang telah banyak memberikan dukungannya.
Serta semua pihak yang tidak dapat penulis sebutkan satu-persatu nama yang telah ikut membantu , serta membagi pengetahuan dan pengalamannya ketika penulis melaksanakan proses penulisan Laporan Skripsi ini.dalam penyusunan laporan skripsi ini.
Ucapan terimakasih yang tiada tara kepada kedua orang tua penulis. Untuk Ibu dan Ayah yang telah menjadi orang tua hebat yang selalu memberikan motivasi, nasehat dan cinta dan kasih sayang serta doa yang tak akan bisa penulis balas.
Penulis menyadari banyaknya kekurangan serta kesalahan yang dilakukan dalam penulisan ini, maka dari itu dengan sangat lapang dada penulis menerima kritik maupun saran yang membangun demi kebaikan penulis untuk di kemudian hari.
| Tangerang, 20 Januari 2020 | |
| (ACHMAD BADRIANTO) | |
| NIM : 1622486514 |
Daftar isi
- 1 BAB I
- 2 BAB II
- 2.1 Teori Umum
- 2.2 Teori Khusus
- 2.2.1 Konsep Dasar Pelayanan
- 2.2.2 Manajemen Dokumen
- 2.2.3 Konsep Dasar Notepad++
- 2.2.4 Konsep Dasar XAMPP
- 2.2.5 Konsep Dasar Web
- 2.2.6 Konsep Dasar MySQL
- 2.2.7 Konsep Dasar HTML
- 2.2.8 Konsep Dasar PHP
- 2.2.9 Konsep Dasar Database
- 2.2.10 Konsep Dasar Elisitasi
- 2.2.11 Konsep Dasar UML
- 2.2.12 Konsep Dasar Analisa PIECES
- 2.2.13 Konsep Dasar Testing
- 2.2.14 Konsep Dasar Perancangan
- 2.2.15 Konsep Dasar Prototype
- 2.3 Literature review
- 3 BAB III
- 4 BAB IV
- 4.1 Rancangan Sistem Usulan
- 4.1.1 Prosedur Sistem Usulan
- 4.1.2 Prosedur Sistem Usulan pada Use Case Diagram
- 4.1.3 Prosedur Sistem Usulan pada Actifity Diagram
- 4.1.4 Prosedur Sistem Usulan pada Sequence Diagram
- 4.1.5 Prosedur Sistem Usulan pada Class Diagram
- 4.1.6 Perbedaan Prosedur Antara Sistem Berjalan Dengan Sistem Diusulan
- 4.2 Rancangan Basis Data
- 4.3 Rancangan Prototype Aplikasi
- 4.4 Program Aplikasi Penerbitan Dokumen
- 4.5 Konfigurasi Sistem Yang Diusulkan
- 4.6 Testing
- 4.7 Evaluasi Sistem
- 4.8 Time Schedule
- 4.9 Estimasi Biaya
- 4.1 Rancangan Sistem Usulan
- 5 BAB V
- 6 DAFTAR PUSTAKA
DAFTAR TABEL
Tabel 3.1 Tabel Pieces
Tabel 3.2 Elisitasi Tahap I
Tabel 3.3 Elisitasi Tahap II
Tabel 3.4 Elisitasi Tahap III
Tabel 3.5 Elisitasi Tahap Akhir
Tabel 4.1 Perbedaan Antara Sistem Berjalan Dan Sistem Usulan
Tabel 4.2 Tabel Orang Hilang
Tabel 4.3 Tabel Kehilangan
Tabel 4.4 Tabel Patroli
Tabel 4.5 Tabel Polres
Tabel 4.6 Tabel Polsek
Tabel 4.7 Tabel Pelaporan Kejadian
Tabel 4.8 Tabel Pelayanan
Tabel 4.9 Tabel Masyarakat
Tabel 4.10 Tabel Anggota
Tabel 4.11 Tabel Patroli Kejadian
Tabel 4.12 Tabel User
Tabel 4.13 Testing Login
Tabel 4.14 Testing Aplikasi
Tabel 4.15 Schedule Time
Tabel 4.16 Estimasi Biaya
DAFTAR GAMBAR
Gambar 3.1. Struktur Organisasi
Gambar 3.2. Use Case Diagram Sistem Yang Berjalan
Gambar 3.3. Sequence Diagram Sistem Yang Berjalan
Gambar 3.4. Activity Diagram Sistem Yang Berjalan
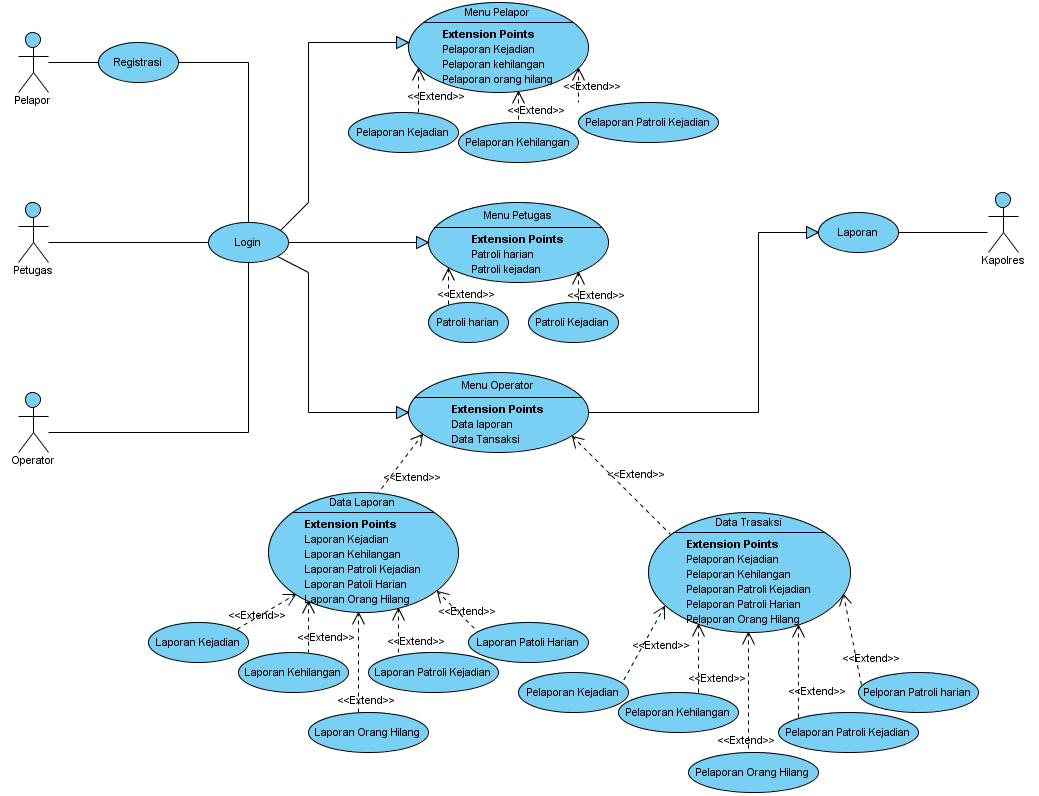
Gambar 4.1. Sistem Usulan pada Use Case Diagram
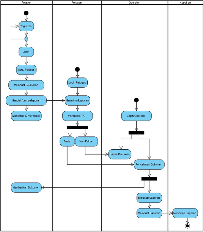
Gambar 4.2. Sistem Usulan pada Activity Diagram
Gambar 4.3. Sistem Usulan pada Sequence Diagram
Gambar 4.4. Sistem Usulan pada Class Diagram
Gambar 4.5 Prototype Halaman Utama-Masyarakat
Gambar 4.6 Prototype Halaman Registrasi-Masyarakat
Gambar 4.7 Prototype Halaman Login-Masyarakat
Gambar 4.8 Prototype Halaman Pelaporan Kejadian-Masyarakat
Gambar 4.9 Prototype Halaman Pelaporan Kehilangan-Masyarakat
Gambar 4.10 Prototype Pelaporan Orang Hilang-Masyarakat
Gambar 4.11 Prototype Halaman Utama-Petugas
Gambar 4.12 Prototype Halaman Patroli Harian –Petugas
Gambar 4.13 Prototype Halaman Patroli Kejadian –Petugas
Gambar 4.14 Prototype Halaman Pelaporan Kejadian –Petugas
Gambar 4.15 Prototype Halaman Utama-Operator
Gambar 4.16 Prototype Halaman Data Orang Hilang –Operator
Gambar 4.17 Prototype Halaman Data Kehilangan-Operator
Gambar 4.18 Prototype Halaman Patroli Harian –Operator
Gambar 4.19 Prototype Halaman Patroli Kejadian – Operator
Gambar 4.20 Prototype Halaman Pelaporan Kejadian –Operator
Gambar 4.21 Halaman Utama Admin
Gambar 4.22 Halaman Data Pidana
Gambar 4.23 Tambah Data Pidana
Gambar 4.24 Halaman Data Pelayanan
Gambar 4.25 Tambah Data Pelayanan
Gambar 4.26 Halaman Data Anggota
Gambar 4.27 Tambah Data Anggota
Gambar 4.28 Halaman Data Polres
Gambar 4.29 Tambah Data Polres
Gambar 4.30 Halaman Data Polsek
Gambar 4.31 Tambah Data Polsek
Gambar 4.32 Halaman Data Masyarakat
Gambar 4.33 Halaman Utama Masyarakat
Gambar 4.34 Registrasi Masyarakat
Gambar 4.35 Login Masyarakat
Gambar 4.36 Halaman Pelaporan Kejadian Masyarakat
Gambar 4.37 Pelaporan Kehilangan Masyarakat
Gambar 4.38 Pelaporan Orang Hilang Masyarakat
Gambar 4.39 Halaman Utama Petugas
Gambar 4.40 Halaman Patroli Harian Petugas
Gambar 4.41 Halaman Patroli Kejadian Petugas
Gambar 4.42 Halaman Pelaporan Kejadian
Gambar 4.43 Halaman Balasan Pelaporan Kejadian Petugas
Gambar 4.44 Halaman Utama Operator
Gambar 4.45 Halaman Data Orang Hilang Operator
Gambar 4.46 Halaman Data Kehilangan Operator
Gambar 4.47 Halaman Patroli Harian Operator
Gambar 4.48 Halaman Patroli Kejadian Operator
Gambar 4.49 Halaman Pelaporan Kejadian Operator
Gambar 4.50 Halaman Cetak Laporan Operator
DAFTAR SIMBOL
Daftar Simbol Use Case Diagram

Daftar Simbol Activity Diagram

Daftar Simbol Sequence Diagram

Daftar Simbol Class Diagram

DAFTAR LAMPIRAN
Lampiran A
Kartu Bimbingan Skripsi Universitas Raharja.
Formulir Permohonan Usulan Penelitian Skripsi.
Formulir Persetujuan dan Penugasan Pembimbing.
Formulir Validasi Skripsi.
Formulir Penggantian Judul Skripsi.
Daftar Mata Kuliah Cocok Tidak Cocok
Fomulir Seminar Proposal Skripsi.
Fomulir Pertemuan Stakeholder Skripsi
Fomulir Final Presentasi Skripsi
Surat Pengantar Observasi / Penelitian Skripsi.
Sertifikat Prospek.
Sertifikat TOEFL RCEP
Fotocopy Sertifikat Tri Dharma.
Sertifikat Seminar IT Nasional dan Internasional.
Daftar Nilai.
KSTF Mahasiswa.
Poster Session dan Kartu Nama.
Slide Presentasi.
Katalog Produk.
Curriculum Vitae (CV).
Lampiran B
Data - data pendukung penelitian.
Keterangan Observasi Penelitian.
Hasil Wawancara dengan Stakeholder.
BAB I
Latar Belakang
Kemajuan ilmu pengetahuan, teknologi informasi dan komunikasi akhir-akhir ini sangatlah signifikan sehingga sesuai dengan meningkatnya kebutuhan masyarakat akan teknologi dalam kehiduan sehari-hari. Banyak inovasi perorangan, organisasi dan instansi pemerintah yang telah menawarkan kemudahan dalam menyediakan sebuah jalan keluar yang lebih baik untuk mengatasi penyelesaian segala permasalahan yang semakin berkembang pesat. Peran teknologi dalam kegiatan organisasi untuk membantu organisasi melaksanakan tugas pokok agar mempermudah kelangsungan hidup manusia sehari-hari.
Sebuah organisasi yang saat ini sudah ada terkadang belum menjalankan sistem secara maksimal. setiap perorangan, organisasi dan instansi pemerintah yang bergerak dalam bidang jasa berlomba-lomba untuk memperbaiki sistem organisasi tersebut menjadi lebih baik. Sehingga dengan adanya sistem yang lebih baik itu mendapat sambutan positif dari beberapa lapisan masyarakat serta itu pun organisasi tak luput pula dalam dunia kepolisian. Kepolisian Negara Republik Indonesia adalah suatu organisasi resmi yang dimiliki Negara Indonesia dan dilindungi oleh payung hukum yang telah diatur dalam UNDANG-UNDANG REPUBLIK INDONESIA NOMOR 2 TAHUN 2002 TENTANG KEPOLISIAN NEGARA REPUBLIK INDONESIA untuk bertanggung jawab penuh seluruh keamanan dalam negeri. Dalam tugas pokok kepolisian untuk melindungi, mengayomi dan melayani dan menolong masyarakat juga diimbangi pesatnya perkembangan teknologi membuat kebutuhan masyarakat yang semakin tinggi terhadap pelaksanaan tugas polri, berdampak pada meningkat pula permasalahan kriminalitas yang melalui dunia teknologi informasi dalam kehidupan sehari-hari masyarakat, itu menjadi sebuah tantangan tugas polri yang semakin kompleks dan lebih berat sehingga polri senantiasa harus meningkatkan kualitas sumber daya manusia polri untuk meningkatkan kualitas pelayanan kepada masyarakat.
Kepolisian Daerah Banten Resor Kota Tangerang yang juga mengemban tugas yang sama untuk ikut memelihara keamanan, ketertiban masyarakat serta pelindung, pengayom, pelayan dan penolong masyarakat daerah Banten khususnya Kabupaten Tangerang, dalam tugasnya sering berhadapan dengan berbagai situasi yang dapat mengancam diri personil maupun masyarakat. Oleh karena itu, setiap anggota Polresta Tangerang perlu dibekali dengan sejumlah kemampuan/kompetensi yang memadai untuk melaksanakan tugas-tugas kepolisian sehingga diharapkan mampu menyesuaikan kemampuan personil anggota polri tersebut dengan membiasakan dan menguasai segala teknologi IT yang terbarukan agar dapat memberikan peningkatan pelayanan kepada masyarakat. Untuk mewujudkan pelayanan baik sekaligus mempersingkat dalam melayani masyarakat saat mengajukan penerbitan dokumen laporan, agar masyarakat tidak memerlukan waktu yang sangat lama untuk mendapatkan dokumen laporan mereka dengan cepat. Maka Penelitian Skripsi ini dibuat dengan judul “Perancangan Sistem Penerbitan Dokumen Berbasis Web Pada Bagian Pelayanan Terpadu Polres Kota Tangerang”
Perumusan Masalah
Masalah-masalah yang akan dibahas dalam penelitian ini, yaitu :
Bagaimana sistem penerbitan dokumen pada Pelayanan Terpadu Polres Kota Tangerang yang berjalan saat ini ?
Bagaimana sistem pengolahan data penerbitan dokumen pada Pelayanan Terpadu Polres Kota Tangerang ?
Bagaimana merancang sistem penerbitan dokumen pada Pelayanan Terpadu Polres Kota Tangerang ?
Ruang Lingkup
Penelitian ini akan dilakukan di Bagian Pelayanan Terpadu Polres Kota Tangerang, membahas tentang bagaimana proses penerbitan dokumen pada Bagian Pelayanan Terpadu Polres Kota Tangerang dengan berbasis web.
Tujuan dan Manfaat
Tujuan Penelitian
Agar penelitian dapat dilaksanakan dengan baik dan tepat, tentunya harus ada tujuan-tujuan yanng jelas, yang telah ditetapkan sebuah pelaksanaan penelitian tersebut. Adapun tujuan penelitian ini sebagai berikut :
Untuk menganalisis proses penerbitan dokumen pada bagian Pelayanan Terpadu Polres Kota Tangerang yang berjalan saat ini.
Merancang sistem penerbitan dokumen berbasis web pada Bagian Pelayanan Terpadu Polres Kota Tangerang yang efektif dan efisien.
Menghasilkan sebuah sistem penerbitan dokumen pada pelayanan berbasis web yang dapat meingkatkan efektifitas dan efisiensi dalam proses pelayanan penerbitan dokumen.
Manfaat Penelitian
Adapun manfaat yang diharapkan dan dihasilkan dari penelitian ini adalah:
Manfaat bagi penulis
Manfaat bagi Pelayanan Terpadu Polres Kota Tangerang
Mengembangkan kemampuan dan kereativitas mahasiswa dalam bidang ilmu pengetahuan teknologi dan informasi yang selama ini sudah dipelajari, terutama mengenai seputar layanan informasi penerbitan dokumen pada Bagian Pelayanan Terpadu Polres Kota Tangerang.
1) Memberikan pelayanan penerbitan dokumen yang lebih efektif, cepat, dan akurat kepada masyarakat.
2) Terciptanya sistem Pengajuan Penertiban Dokumen Pada Bagian Pelayanan Terpadu Polresta Tangerang yang efektif dan efisien.
3) Terciptanya sistem Pengajuan Penertiban Dokumen Pada Bagian Pelayanan Terpadu Polresta Tangerang dapat mencetak laporan dengan cepat dan akurat.
Metodologi Penelitian
Metode penelitian merupakan suatu cara untuk memecahkan masalah ataupun cara mengembangkan ilmu pengetahuan menggunakan metode ilmiah. Secara lebih luas metode penelitian merupakan cara-cara ilmiah untuk mendapatkan data yang valid, dengan tujuan dapat ditemukan, dikembangkan dan dibuktikan, suatu pengetahuan tertentu sehingga gilirannya dapat digunakan untuk memahami, memecahkan dan mengantisipasi masalah. Beberapa teknik untuk mendapatkan data yang diperlukan dalam penulisan penelitian Skripsi, beberapa metode yang digunakan sebagai berikut:
Metode Analisa
Metode analisis yang dilakukan penulis yaitu menggunakan analisis PIECES (Performance, Information, Economic, Control, Efficiency, Service). Metode PIECES ini berguna untuk mengoreksi sistem informasi yang ada. Sebagai analisis dasar untuk memperoleh pokok-pokok permasalahan yang lebih spesifik lagi.
Metode Pengumpulan Data
Observasi
Melakukan peninjauan langsung atau pengamatan secara langsung ke lapangan pada Bagian Pelayanan Terpadu Polres Kota Tangerang dengan cara mengumpulkan data dan mempelajari kinerja perusahaan. Adapun hasil yang didapat dari observasi yakni mengetahui sistem kerja yang berjalan, sehingga dapat melaporkan kegiatan yang pernah dilihat, dipelajari dan dituangkan dalam penelitian ini.
Wawancara
Melakukan tanya jawab dengan Kapolres Kota Tngerang yang berperan sebagai stakeholder pada penelitian ini. Dari hasil wawancara dengan Briptu Desya Rian Sani, S.H. beliau menginginkan perbaikan pada sistem penerbitan dokumen pada Bagian Pelayanan Terpadu Polres Kota Tangerang.
Studi Pustaka
Selain melakukan observasi dan wawancara pencarian data dengan cara studi pustaka dalam metode ini dilakukan untuk melengkapi data-data yang diperoleh dengan cara membaca dan mempelajari dari buku, artikel dan browsing internet. Pengumpulan data dengan memanfaatkan daftar pustaka ini agar dapat mendukung objek penelitian dengan melakukan perbandingan teori-teori yang sudah ada dilokasi sumber data.
Metode Perancangan
Perancangan sistem dilakukan setelah tahap analisa selesai. Pada tahap perancangan atau tahap dalam mendesain merupakan tahap yang menentukan proses sistem yang baru. Oleh karena itu dalam perancangan sistem yang digunakan yaitu, Notepad++ untuk mengcoding script program, Visual Paradigm for UML Interprise Edition digunakan untuk membuat model diagram, XAMPP, dan web browser yang digunakan untuk membuka web yang sudah dirancang yaitu Google Chrome.
Metode Prototype
Prototyping perangkat lunak (software prototyping) atau siklus hidup menggunakan protoyping (life cycle using prototyping) adalah salah satu metode siklus hidup sistem yang didasarkan pada konsep model bekerja (working model). Tujuannya adalah mengembangkan model menjadi sistem final. Artinya sistem akan dikembangkan lebih cepat dari pada metode tradisional dan biayanya menjadi lebih rendah.
Ciri khas dari metodologi ini adalah pengembang sistem (system developer), klien, dan pengguna dapat melihat dan melakukan eksperimen dengan bagian dari sistem komputer dari sejak awal proses pengembangan.
Metode Pengujian
Dalam Skripsi ini metode pengujian (testing) yang digunakan yaitu Blackbox Testing. Blackbox testing merupakan metode uji coba yang memfokuskan pada keperluan software yang memungkinkan pengembang aplikasi untuk membuat himpunan kondisi input yang akan melatih seluruh syarat – syarat fungsional suatu program. Metode blackbox testing berusaha untuk menemukan kesalahan dalam beberapa kategori, diantaranya : fungsi – fungsi yang salah atau hilang, kesalahan interface, kesalahan dalam struktur data atau akses database eksternal, kesalahan performa, kesalahan inisialisasi dan terminasi. Alasan mengapa menggunakan metode ini adalah :
Untuk mengetahui pesan kesalahan atau umpan balik (feedback) yang diberikan oleh sistem pada tahapan pengujian.
Untuk dapat melakukan analisa dan juga mengevaluasi dari pengujian yang dilakukan pada sistem tersebut.
Sistematika Penulisan
Untuk memahami lebih jelas penelitian ini, maka materi-materi yang tertera pada Penelitian Skripsi dikelompokkan menjadi 5 (lima) bab dengan sistematika penyampaian sebagai berikut :
BAB I : PENDAHULUAN
Bab ini menjelaskan tentang informasi umum yaitu Latar Belakang , Perumusan Masalah, Ruang Lingkup, Tujuan dan Manfaat, Metodologi Penelitian, dan Sistematika Penulisan.
BAB II : LANDASAN TEORI
Bab ini berisikan teori yang membahas sistem sesuai dengan keterkaitan dengan penelitian yang sedang dijalani. Definisi yang diambil dari kutipan-kutipan buku yang berkaitan serta beberapa literature review yang berhubungan dengan penelitian.
BAB III : ANALISA SISTEM YANG BERJALAN
Bab ini berisikan gambaran dan sejarah singkat Polres Kota Tangerang, struktur organisasi, pembahasan tugas dan wewenang, serta penggambaran sistem yang berjalan dengan menggunakan UML (Unified Modelling Language).
BAB IV : SISTEM YANG DIUSULKAN
Bab ini berisi tentang rancangan sistem yang diusulkan dengan menggunakan UML (Unified Modelling Language), serta hasil rancangan sistem menggunakan prototype dan Mysql yang terangkum dalam XAMPP, serta implementasi program yang dibuat, kelebihan dan kekurangan dari program yang diusulkan.
BAB V : PENUTUP
Bab ini berisi kesimpulan dan saran dari penulisan ini kepada pihak-pihak yang berkepentingan sehingga tujuan dan manfaat dari penelitian Skripsi ini dapat tersampaikan.
DAFTAR PUSTAKA
LAMPIRAN
BAB II
Teori Umum
Konsep Dasar Sistem
Definisi Sistem
Berikut ini definisi sistem menurut beberapa para ahli, diantaranya menurut Randi V. Palit dkk dalam E-Jurnal Teknik Elektro dan Komputer Vol. 4 No. 7 (2015:1)[1], “sistem adalah suatu kesatuan yang terdiri komponen atau elemen yang dihubungkan bersama untuk memudahkan aliran informasi, materi atau energi untuk mencapai suatu tujuan”.
Menurut Maimunah, dkk (2016:26)[2], “sistem dapat didefinisikan dengan pendekatan prosedur dan pendekatan komponen, sistem dapat didefinisikan sebagai kumpulan dari prosedur-prosedur yang mempunyai tujuan tertentu”.
Menurut Romney dan Steinbart (2015) sebagaimana dikutip oleh Mulyani (2016:2)[3] pada bukunya mengatakan, “sistem adalah kumpulan dari dua atau lebih komponen yang saling bekerja dan berhubungan untuk mencapai tujuan tertentu.”
Berdasarkan pendapat yang dikemukakan diatas dapat disimpulkan sistem merupakan suatu kumpulan kesatuan komponen elemen atau jaringan yang berkaitan untuk memudahkan suatu jaringan kerja agar tercapainya suatu tujuan tertentu”.
Karakteristik Sistem
Menurut Jeperson Hutahaean dalam buku konsep sistem informasi (2015:3-5)[4], supaya sistem dikatakan sistem yang baik maka harus memiliki karakteristik sebagai berikut :
Komponen
Batasan sistem (boundary)
Lingkungan luar sistem (environment)
Penghubung sistem (interface)
Masukkan sistem (input)
Keluaran sistem (output)
Pengolah sistem
Sasaran sistem
Suatu sistem terdiri dari sejumlah komponen-komponen yang saling berinteraksi, yang artinya saling bekerja sama.
Batasan sistem merupakan daerah yang membatasi antara suatu sistem dengan sistem yang lain atau dengan lingkungan luarnya.
Lingkungan luar sistem adalah diluar batas dari sistem yang mempengaruhi operasi sistem.
Penghubung sistem merupakan media penghubung antara satu subsistem dengan subsistem lainnya.
Masukkan adalah energi yang dimasukkan kedalam sistem, yang dapat berupa perawatan (maintenance input) dan masukkan sinyal (signal input).
Keluaran sistem adalah hasil dari energi yang diolah dan diklasifikasikan menjadi keluaran yang berguna dan sisa pembuangan.
Suatu sistem menjadi bagian pengolah yang akan merubah masukkan menjadi keluaran.
Suatu sistem pasti mempunyai tujuan (goal) atau sasaran (objective). Sasaran dari sistem sangat menentukan input yang dibutuhkan sistem dan keluaran yang akan dihasilkan sistem.
Klasifikasi Sistem
Menurut Jeperson Hutahaean dalam buku konsep sistem informasi (2015:6-7)[4] sistem dapat diklasifikasikan sebagai berikut :
Sistem abstrak (abstract system)
Sistem fisik (physical system)
Sistem alamiyah (natural system)
Sistem buatan manusia (human made system)
Sistem tertentu (deterministicl system)
Sistem tak tentu (probalistic system)
Sistem tertutup (close system)
Sistem terbuka (open system)
Sistem abstrak adalah sistem yang berupa pemikiran-pemikiran atau ide-ide yang tidak tampak secara fisik.
Sistem fisik adalah sistem yang ada secara fisik.
Sistem alamiyah adalah sistem yang terdiri melalui proses alam, tidak dibuat oleh manusia.
Sistem buatan manusia adalah sistem yang dibuat oleh manusia yang melibatkan interaksi antara manusia dengan mesin.
Sistem tertentu adalah sistem yang beroperasi dengan tingkah laku yang sudah dapat diprediksi, sebagai keluaran sistem yang dapat diramalkan.
Sistem tak tentu adalah sistem yang kondisi masa depannya tidak dapat diprediksi karena mengandung unsur probabilistic.
Sistem tertutup adalah sistem yang tidak terpengaruh luar, sistem bekerja otomatis tanpa ada turut campur lingkungan luar.
Sistem terbuka adalah sistem yang berhubungan dan terpengaruh dengan lingkungan luarnya. Sistem ini menerima input dan output dari lingkungan luar atau subsistem lainnya. Karena sistem terbuka terpengaruh lingkungan luar maka harus mempunyai pengendali yang baik.
Konsep Dasar Data dan Informasi
Sub bab ini menjelaskan mengenai definisi data, definisi informasi, dan kualitas informasi.
Definisi Data
Menurut Eka Iswandy dalam Jurnal TEKNOIF Vol. 3 No. 2 (2015:73)[5], “Data adalah sesuatu yang belum mempunyai arti bagi penerimanya dan masih memerlukan adanya suatu pengolahan”.
Sedangkan Rulia Puji Hastanti, Bambang Eka Purnama dkk dalam Jurnal Bianglala Informatika Vol. 3 No. 2 (2015:2)[6] mengatakan bahwa “Data adalah hal yang merujuk pada fakta-fakta baik berupa angka, teks, dokumen, gambar, bagan, suara yang mewakili deskriptif verbal atau kode tertentu”.
Menurut Suprihadi dalam Jurnal CCIT (2013:310)[7] “Data merupakan sekumpulan keterangan atau bukti kenyataan yang masih mentah, masih berdiri sendiri, belum di organisasikan dan belum diolah atau diproses”.
Menurut Indrajani (2018: 2)[8], “data adalah representasi fakta yang mewakili suatu objek, seperti pelanggan, karyawan, mahasiswa, dan lain-lain, yang disimpan dalam bentuk angka, huruf, simbol, teks, gambar, bunyi, dan kombinasinya.”
Berdasarkan pendapat definisi di atas maka disimpulkan bahwa data adalah sesuatu yang belum mempunyai arti dan dapat berupa fakta-fakta bisa dalam bentuk angka, teks, dokumen, gambar, bagan dan suara sehingga yang tadinya masih belum bermanfaat menjadi bermanfaat bagi penerimanya.
Definisi Informasi
Menurut Randi V. Palit dkk dalam E-Jurnal Teknik Elektro dan Komputer Vol. 4 No. 7 (2015:1-2)[1], “Informasi adalah Data yang diolah melalui suatu model menjadi informasi, penerima kemudian menerima informasi tersebut, melakukan keputusan berdasarkan informasi tersebut dan melakukan tindakan, yang berarti menghasilkan suatu tindakan yang lain yang akan membuat sejumlah data kembali”,
Menurut Suprihadi dkk dalam jurnal CCIT Vol. 6 No. 3 (2013:310)[7] “Sistem informasi adalah sekumpulan komponen pembentuk sistem yang mempunyai keterkaitan antara satu komponen dengan komponen lainnya yang bertujuan menghasilkan suatu informasi”.
Sedangkan Eko Amri Jaya (2016:1)[9] berpendapat, “Informasi adalah data yang diolah dan berguna bagi si pemakai. Terkadang informasi juga dapat dimaknai sebagai proses lebih lanjut dari data dan memiliki nilai tambah”.
Berdasarkan pendapat yang dikemukakan diatas maka dapat disimpulkan bahwa informasi adalah data yang telah diolah melalui suatu model sehingga menghasilkan suatu informasi yang berguna bagi penerimanya.
Kualitas Informasi
Maniah dan Hamidin (2017: 2-6)[10] [2]arti kualitas informasi (information quality / IQ) terletak pada bagaimana informasi tersebut dirasakan dan digunakan oleh penggunanya. Bagaimana informasi yang ditampilkan dapat mempengaruhi para pengambil keputusan dan dapat merubah bagaimana penggunanya membuat keputusan. Dimensi kualitas informasi adalah sebagai berikut:
Intrinsic IQ (kualitas data diketahui secara langsung dari informasi), terdiri atas:
Accuracy
Objectivity
Believability
Reputation
Accesibility IQ (sejauh mana informasi tersedia), terdiri atas:
Accesibility
Acces Security
Contextual IQ (tergantung pada konteks organisasi), terdiri atas:
Relevancy
Value Added
Timeless
Completeness
Amount of Information
Representational IQ (pentingnya penyajian informasi), terdiri atas:
Interpretability
Ease of Understanding
Concise Representation
Consinstent Representation
Ease of Manipulation
Konsep Dasar Sistem Informasi
Sub bab ini menjelaskan definisi sistem informasi dan komponen sistem informasi.
Definisi Sistem Informasi
Menurut One Yunita Fujiyati dan Sukadi (2015:3)[11], “Sistem informasi adalah kombinasi antara prosedur kerja, informasi, orang dan teknologi informasi yang diorganisasikan untuk mencapai tujuan dalam sebuah organisasi”.
Menurut Diah Aryani, dkk (2017:77)[12], “berpendapat bahwa sistem informasi adalah suatu sistem di dalam suatu organisasi yang mempertemukan kebutuhan pengolahan transaksi harian, mendukung operasi, bersifat manajerial dan kegiatan strategi dari suatu organisasi dan menyediakan pihak luar tertentu dengan laporan-laporan yang diperlukan”.
Sementara menurut Sugeng Wahyudiono dan Faisal Ahmad Anindito (2015:22)[13], “Sistem informasi adalah suatu sistem yang berkaitan dengan pengumpulan, penyimpanan, dan pemrosesan data, baik dilakukan secara manual maupun berbantuan computer untuk menghasilkan informasi yang sangat berguna bagi proses pengambilan keputusan”.
Berdasarkan definisi diatas maka dapat disimpulkan bahwa sistem informasi adalah kombinasi dari suatu sistem yang berkaitan antara pengumpulan, penyimpanan dan pemrosesan untuk mencapai tujuan yang sangat berguna bagi proses pengambilan keputusan.
Komponen Sistem Informasi
Menurut Choirul Muallifah, Bambang Eka Purnama dkk dalam Jurnal Speed – Sentra Penelitian Engineering dan edukasi Vol. 8 No. 2 (2016:10)[14], komponen sistem informasi di antaranya:
1) Blok Masukan ( Input Block )
Input memiliki data yang masuk ke dalam sistem informasi, juga metode-metode untuk menangkap data yang dimasukkan.
2) Blok Model ( Model Block )
Blok ini terdiri dari kombinasi prosedur logika dan model matematik yang akan memanipulasi data input dan data yang tersimpan di basis data.
3) Blok Keluaran ( Output Block )
Produk dari sistem informasi adalah keluaran yang merupakan informasi berkualitas dan dokumentasi yang berguna untuk semua tingkatan manjemen serta semua pemakai sistem.
4) Blok Teknologi ( Technology Block )
Blok teknologi digunakan untuk menerima input, menyimpan, mengakses data, menghasilkan dan mengirimkan keluaran dari sistem secara keseluruhan.
5) Basis Data ( Database Block )
Basis data merupakan kumpulan data yang saling berhubungan di perangkat keras komputer dan digunakan perangkat lunak (software) untuk memanipulasinya.
Konsep Dasar Analisa Sistem
Sub bab ini dijelaskan mengenai definisi analisa sistem.
Definisi Analisa Sistem
Menurut Lasminiasih, Sandhi P dkk (2016:885)[15], “Analisa sistem adalah mengidentifikasi sistem yang sudah ada apakah terdapat masalah yang telah terjadi pada sistem yang lama. Masalah dapat didefinisikan sebagai suatu pertanyaan yang diinginkan untuk dipecahkan atau diselesaikan”,
Sedangkan Didik Setiawan dan Yhoni Agus Setya Mahendra Indonesian Journal on Networking and Security (IJNS) Vol.4 No.2 (2015:23)[16] berpendapat bahwa, “analisis sistem (systems analysis) adalah mengidentifikasi dan mengevaluasi masalah-masalah, kesempatan-kesempatan, hambatan-hambatan dan kebutuhan-kebutuhan yang ada agar selanjutnya dapat dilakukan pembenahan”.
Berdasarkan pendapat yang dikemukakan diatas maka dapat disimpulkan bahwa analisa sistem adalah mengidentifikasi masalah yang ada atau terjadi agar selanjutnya dapat dipecahkan atau diselesaikan sesuai kebutuhan.
Tahapan-Tahapan Analisa Sistem
Menurut Yasin Efendi, Saipul Anwaro dkk (2015:10)[17], kegiatan yang dilakukan pada tahap ini adalah:
1) Menganalisa sistem yang ada, yaitu mempelajari dan mengetahui apa yang dikerjakan dan mengetahui apa yang dikerjakan oleh sistem yang ada.
2) Menspesifikasi sistem, yaitu menspesifikasi masukan yang digunakan database yang ada proses yang dilakukan dan keluaran yang dihasilkan.
Teori Khusus
Konsep Dasar Pelayanan
Definisi Pelayanan
Istilah pelayanan berasal dari kata “layan” yang artinya menolong menyediakan segala apa yang diperlukan oleh orang lain untuk perbuatan melayani. Menurut Wasistiono yang dikutip oleh Jenie dalam jurnal IJSE Vol. 2 No. 1 (2016:45-46)[18], pelayanan adalah pemberian jasa baik oleh pemerintah, pihak swasta atas nama pemerintah ataupun pihak swasta kepada masyarakat, dengan tanpa pembayaran guna memenuhi kebutuhan dan kepentingan masyarakat.
Menurut Moenir yang dikutip oleh Satrio dkk dalam jurnal EMBA Vol. 6 No. 3 (2018), pelayanan adalah kegiatan yang dilakukan oleh seseorang atau sekelompok orang dengan landasan faktor materi melalui sistem, prosedur dan metode tertentu dalam rangka usaha memenuhi kepentingan orang lain sesuai dengan haknya.
Menurut Kotler yang dikutip Lina oleh Jurnal Administrative Reform Vol. 5 No. 2 (2017:71), definisi pelayanan adalah setiap tindakan atau kegiatan yang dapat ditawarkan oleh suatu pihak kepada pihak lain yang pada dasarnya tidak berwujud dan tidak mengakibatkan kepemilikan apapun.
Berdasarkan definisi yang dikemukakan diatas maka disimpulkan bahwa pelayanan merupakan tindakan dalam pemberian jasa yang ditawarkan oleh seseorang atau sekelompok orang guna memenuhi kebutuhan dan kepentingan orang lain.
Dimensi Pelayanan
Pelayanan minimal memiliki lima dimensi yaitu:
Tangible (Bukti fisik) yakni adanya penampakan berupa fasilitas - fasilitas penunjang, petugas ataupun sarana komunikasi yang menyertai produk tersebut.
Reliability (Keandalan) yakni kemampuan memberikan pelayanan yang dijanjikan dengan segera, akurat dan memuaskan.
Responsiveness (Daya Tanggap) yakni keinginan para staf dan karyawan untuk membantu para konsumen dan memberikan pelayanan yang tanggap.
Assurance (Jaminan) men cakup pengetahuan, kemampuan, kesopanan, dan sifat dapat dipercaya yang dimiliki para staf, bebas dari bahaya, resiko atau keraguan.
Emphaty (Empati) yakni meliputi kemudahan dalam melakukan hubungan, komunikasi yang baik, perhatian pribadi dan memahami kebutuhan para konsumen.
Macam-Macam Pelayanan
Menurut Moenir terdapat tiga macam pelayanan yaitu:
Layanan secara lisan, dilakukan oleh petugas-petugas di bidang hubungan masyarakat, bidang informasi dan bidang-bidang lain yang tugasnya, memberikan penjelasan dan keterangan kepada siapapun yang memerlukan agar setiap layanan berhasil sesuai dengan yang diharapkan.
Layanan melalui tulisan merupakan bentuk layanan yang paling menonjol dalam pelaksanaan tugas, tidak hanya dari segi jumlah tetapi juga dari segi perannya, pada umumnya layanan melalui tulisan cukup efisien bagi layanan jarak jauh karena faktor biaya agar layanan dalam bentuk tulisan dapat memuaskan pihak yang dilayani perlu diperhatikan faktor kecepatan baik dalam pengolahan masalah - masalah maupun proses penyelesaiannya.
Layanan dengan perbuatan, pada umumnya layanan dalam bentuk perbuatan 70 sampai 80% dilakukan oleh petugas tingkat menengah dan bawah, karena itu faktor keahlian dan keterampilan petugas tersebut sangat menentukan terhadap hasil pekerjaan.
Manajemen Dokumen
Dokumen yang diminta oleh sistem manajemen mutu harus dikendalikan. Harus ditetapkan suatu prosedur terdokumentasi guna menetapkan pengendalian yang diperlukan:
Guna menyetujui dokumen akan kecukupannya sebelum diterbitkan.
Guna meninjau dan memutakhirkan seperlunya dan menyetujui ulang dokumen.
Guna memastikan bahwa perubahan dan status revisi terkini dokumen ditunjukkan.
Guna memastikan bahwa versi relevan dokumen yang berlaku tersedia di tempat pemakaian.
Guna memastikan dokumen selalu dapat dibaca dan mudah dikenali.
Guna memastikan bahwa dokumen yang berasal dari luar dikenali dan didistribusinya dikendalikan.
Guna mencegah pemakaian tak disengaja dokumen kedaluwarsa, dan membubuhkan identifikasi sesuai padanya bila disimpan untuk maksud apa pun.
Konsep Dasar Notepad++
Menurut Agustian Noor dalam Jurnal Sains dan Informatika Vol. 2 No. 2 (2016:78)[19], “Notepad++ adalah program aplikasi pengembangan yang berguna untuk mengedit teks dan skrip kode pemrograman”.
Sementara Venkatatamangarao Nampally, Dr. M. Raghavender Sharma dkk dalam International Journal of Scientific Research in Computer Science, Engineering and Information Technology Vol. 2 No. 5 (2017:885)[20], “Notepad++ is a text editor and source code editor for use with Microsoft Windows. It support tabbed editing, which allows working with multiple open files in a single windows”. Dan menurut Achmad Sidik, Lilis Sakuroh dkk dalam Jurnal Sisfotek Global Vol. 7 No. 2 (2017:82), “Notepad++ adalah program penyunting teks dan penyunting kode sumber yang berjalan di sistem operasi windows”.
Konsep Dasar XAMPP
Menurut Ranci V. Palit, dkk dalam E-Jurnal Teknik Elektro dan Komputer Vol. 4 No. 7 (2015:2)[21], “XAMPP adalah perangkat lunak bebas, yang mendukung banyak sistem operasi, merupakan kompilasi dari beberapa program”,
Sedangkan Achmad Sidik, Lilis Sakuroh dkk dalam Jurnal Sisfotek Global Vol. 7 No. 2 (2017:82)[22] berpendapat bahwa, “XAMPP merupakan sebuah aplikasi pemrograman dan database yang di dalamnya terdapat berbagai macam aplikasi pemrograman seperti : Apache HTTP Server, MySQL database, bahasa pemrograman PHP dan Perl”.
Berdasarkan pengertian yang telah dikemukakan diatas maka disimpulkan bahwa XAMPP adalah sebuah software bebas yang mendukung sistem informasi dengan beberapa kumpulan paket program yang saling berhubungan.
Konsep Dasar Web
Menurut Prito Sutopo dkk dalam Jurnal Informatika Mulawarman Vol. 11 No. 1 (2016:25)[23], “Web merupakan terobosan baru sebagai teknologi sistem informasi yang menghubungkan data dari banyak sumber dan layanan yang beragam macamnya di internet, Web cepat sekali populer di lingkungan pengguna internet, karena kemudahan yang diberikan kepada pengguna internet untuk melakukan penelusuran, penjelajahan, dan pencarian informasi”.
Sementara Rulia Puji Hastansi, Bambang Eka Purnama dkk dalam Jurnal Bianglala Informatika Vol. 3 No. 2 (2015:3)[24] berpendapat, “Website adalah suatu halaman yang memuat situs-situs web page yang berada di internet yang berfungsi sebagai media penyampaian informasi, komunikasi, atau transaksi.
Berdasarkan pendapat definisi diatas maka disimpulkan bahwa web adalah terobosan baru sebagai teknologi dalam suatu halaman yang memuat situs-situs web page diberikan kepada pengguna internet yang dapat berfungsi sebagai media penyimpanan informasi, komunikasi dan transaksi.
Konsep Dasar MySQL
Menurut Priyo Sutopo dkk dalam Jurnal Informatika Mulawarman Vol. 11 No.1 (2016:25)[25], “MySQL adalah salah satu jenis database server yang sangat terkenal”.
Menurut Sudaryono, dkk dalam jurnal CCIT Vol.7 No.1, (2013:98)[25], “MySQL (My Structure Query Languange) adalah salah satu database management system (DBMS) dari sekian banyak DBMS seperti Oracle, MS SQL, Postagre dan lainnya. MySQL berfungsi untuk mengolah database menggunakan bahasa SQL. MySQL bersifat open source atau sumber terbuka sehingga kita dapat menggunakannya secara gratis, selain itu pemrograman PHP juga mendukung atau suppport dengan database MySQL”.
Sementara menurut Herman Yuliansyah Jurnal Informatika Vol. 8 No. 1 (2014:827)[26], “MySQL adalah sebuah database manajemen system (DBMS) popular yang memiliki fungsi sebagai relational database manajemen system (RDBMS), suatu aplikasi yang sifatnya open source serta server basis data MySQL memiliki kinerja sangat cepat, reliable, dan mudah untuk digunakan serta bekerja dengan arsitektur client server atau embedded systems”.
Berdasarkan pendapat definisi diatas maka disimpulkan bahwa MySQL adalah salah satu jenis database server yang bersifat open source serta memiliki kinerja yang cepat, reliable dan mudah digunakan saat bekerja.
Konsep Dasar HTML
Fauzan Masykur, Fiqiana Prasetiyowati dalam Jurnal Sains Teknologi dan Industri Vol. 14 No.1 (2016:95)[27] berpendapat bahwa, “HTML (Hypertext Markup Language) merupakan kumpulan dari simbol atau tag-tag yang dituliskan dalam sebuah file yang dimaksudkan untuk penampilan halaman pada web browser”,
Sedangkan Ita Purnama Sari dan Erik Hadi Saputra dalam Jurnal Ilmiah DASI Vol. 15 No. 2 (2014:25)[28] , “HTML (Hyper Text Markup Language) adalah sebuah bahasa markup yang digunakan untuk membuat sebuah halaman web dan menampilkan berbagai informasi didalam sebuah browser internet”.
Berdasarkan pendapat definisi diatas tentang HTML maka dapat disimpulkan bahwa HTML adalah kumpulan dari simbol atau tag-tag yang berbahasa markup yang digunakan dalam pembuatan halaman pada web didalam sebuah browser.
Konsep Dasar PHP
Menurut One Yunita Fujiyati (2015:4)[11] “PHP adalah perangkat lunak bebas yang dirilis di bawah Lisensi PHP, que tidak kompatibel dengan GNU General Public License (GPL) karena pembatasan pada penggunaan istilah PHP”.
Dalam Penelitian Trupti Tawari dan Prof. A.J Nathe yang berjudul “Comparative Study Of Different Framework Of PHP” Pada International Journal of Research in Computer & Information Technology (IJRCIT) Vol.1 No.2 (2016:264)[29] Mengatakan “PHP adalah bahasa script sisi server yang dirancang untuk pengembangan web namun juga digunakan sebagai bahasa pemrograman tujuan umum”. Awalnya dibuat oleh Rasmus Lerdorf pada tahun 1994, implementasi referensi PHP sekarang diproduksi oleh The PHP Group. PHP awalnya berdiri untuk Personal Home Page, tapi sekarang singkatan dari backronym rekursif PHP: Hypertext Preprocessor. Kode CPP dapat dimasukkan ke dalam kode HTML, atau dapat digunakan dalam kombinasi dengan berbagai sistem template web, sistem manajemen konten web dan kerangka kerja web . Kode PHP biasanya diproses oleh juru bahasa PHP yang diimplementasikan sebagai modul di web server atau sebagai Common Gateway Interface (CGI) yang bisa dieksekusi. Server web menggabungkan hasil kode PHP yang diinterpretasikan dan dieksekusi, yang mungkin merupakan jenis data, termasuk gambar, dengan halaman web yang dihasilkan. Kode PHP juga bisa dijalankan dengan command-line interface (CLI) dan bisa digunakan untuk mengimplementasikan aplikasi grafis mandiri.
Sementara menurut Sidik Betha (2014:3)[30], “PHP (Hypertext Preprocessor) adalah suatu bahasa pemrograman yang digunakan untuk menerjemahkan baris kode program menjadi kode mesin yang dapat dimengerti oleh komputer yang bersifat server-side yang dapat ditambahkan ke dalam HTML”.
Berdasarkan pendapat diatas maka ditarik kesimpulan bahwa PHP (Hypertext Preprocessor) adalah perangkat lunak yang menggunakkan bahasa pemograman untuk menerjemahkan kode program menjadi kode mesin agar dapat dimengerti oleh komputer.
Konsep Dasar Database
Definisi database menurut Ary Budi Warsito, dkk dalam Jurnal CCIT (2015:29)[31] adalah “Struktur penyimpanan data untuk menambah, mengakses dan memproses data yang disimpan dalam sebuah database komputer, diperlukan sistem manajemen database seperti MySQL Server”.
Sedangkan Arshi Gouhar dalam International Journal of Engineering Science and Computing Vol. 7 No. 5 (2017:11766)[32], “Database an organised or systematic collection of data. A database can have a number of table or relations to store the data. This data can be retrieved, modified or deleted as per the user requirement”.
Menurut Agustian Noor dalam Jurnal Sains dan Informatika Vol. 2 No. 2 (2016:77)[19] berpendapat bahwa, “Sistem basis data atau database adalah sistem terkomputerisasi yang tujuan utamanya adalah memelihara data yang sudah diolah atau informasi dan membuat informasi tersedia saat dibutuhkan.
Berdasarkan beberapa definisi diatas maka dapat disimpulkan bahwa database adalah pusat data yang terkomputerisasi yang tujuannya memelihara data yang telah diolah sehingga dapat mempermudah pencarian saat akan dibutuhkan.
Konsep Dasar Elisitasi
Sub bab ini menjelaskan tentang elisitasi, sebagai berikut:
Definisi Elisitasi
Menurut Agit Amrullah, Rifda Faticha Alfa dkk (2016:27)[33], “Elitisasi merupakan rancangan dibuat berdasarkan sistem yang baru yang diinginkan oleh pihak manajemen terkait dan disanggupi oleh penulis untuk dieksekusi”,
Menurut Ruliati dalam Jurnal Humanika Vol. 3 No. 15 (2015:7)[34] berpendapat, “Elisitasi yaitu mengajukan pertanyaan secara langsung dan terarah, pertanyaan tersebut diajukan kepada informan dengan maksud untuk memperoleh ujaran yang bertalian dengan masalah penelitian”.
Menurut Massoma Yousuf dan M.Asger dalam Internasional Jiournal Of Computer Applications (ISSN 0975-8887 Vol.116 No4, 2015)[35], “ Requirements elicitation (RE) is defined as the process of obtaining a comprehensive understanding of stakeholder’s requirements. It is the intial and main process of requirements engineering phase. Elicitation process usually involves interaction with stakeholders to obtain their real needs”.
Yang artinya persyaratan elisitasi didefinisikan sebagai proses memperoleh pemahaman yang komperensif tentang persyaratan stakeholder. Ini adalah proses awal dan utama persyaratan teknik fase. Elisitas adalah proses yang biasanya melibatkan interaksi dengan para pemangku kepentingan untuk mendapatkan kebutuhan mereka.
Berdasarkan definisi Masson Yousuf dan M. Asger[35], maka dapat disimpulkan bahwa elisitasi adalah suatu proses rancangan untuk sistem baru yang diinginkan stakeholder atau pengguna sistem dan pihak-pihak yang terkait untuk sistem.
Tahap-tahap Elisitasi
Menurut Andi Prastomo (2014:166)[36], “Elisitasi adalah suatu metode untuk analisa kebutuhan dalam rekayasa perangkat lunak”. Berikut tahap-tahap apa saja yang ada di elisitasi, sebagi berikut :
Elisitasi Tahap I, Berisi seluruh rancangan sistem baru yang diusulkan oleh pihak manajemen terkait oleh pihak wawancara.
Elisitasi Tahap II, Merupakan hasil dari pengklasifikasian elisitasi tahap I berdasarkan metode MDI, Metode MDI bertujuan memisahkan antara rancangan sistem yang penting dan harus ada pada sistem. Berikut penjelasan mengenai metode MDI:
Elisitasi Tahap III, Merupakan penyusutan elisitasi tapah II dengan cara mengeliminasi semua requirement dengan option I pada metode MDI. Selanjutnya semua requirement yang tersisa diklasifikasikan kembali dengan metode TOE, yaitu:
a) M pada MDI berarti Mandatory (penting). Maksudnya requirement tersebut harus ada dan tidak boleh dihilangkan pada saat pembuatan sistem baru.
b) D pada MDI berarti Desireable. Maksudnya requirement tersebut tidak terlalu penting dan boleh dihilangkan, namun jika requirement tersebut digunakan dalam pembentukan sistem maka akan membuat sistem tersebut lebih sempurna.
c) I pada MDI berarti Inessential. Maksudnya requirement tersebut bukanlah termasuk bagian sistem dibahas.
a) T artinya Technical, maksudnya bagaimana tata cara / teknik pembuatan requirement tersebut dalam sistem yang diusulkan?
b) O artinya Operational, maksudnya bagaimana tata cara penggunaan requirement tersebut dalam sistem yang akan dikembangkan?
c) E artinya Economi, maksudnya berapakah biaya yang diperlukan guna membangun requirement tersebut didalam sistem?
Konsep Dasar UML
Sub bab ini akan menjelaskan tentang UML, sebagai berikut:
Definisi UML
Menurut Henny Destiana dan Fandy Fajrin (2014:34-35)[37] “Unified Modeling Language (UML) adalah sebuah bahasa yang telah menjadi standar dalam industri untuk visualisasi, merancang dan mendokumentasikan sistem piranti lunak”.
Sementara M.L.V Roopa Vani, M. Chandrika Kumari dkk dalam International Research Journal of Engineering Technology (IRJET) Vol. 2 No. 5 (2015:1212)[38] berpendapat bahwa, “Unified Modeling Languange (UML) is a standard modelling and programming language for writing software blueprints. It is very expressive language, addressing all the views needed to develop and then deploy such systems”.
Berdasarkan beberapa definisi diatas maka disimpulkan bahwa Unified Modeling Language (UML) adalah bahasa pemodelan visual yang telah menjadi standar untuk menspesifikasikan, memvisualisasikan, membangun dan mendokumentasikan ke dalam suatu perangkat lunak.
Diagram UML
Menurut Zarnelly (2017:71-72)[39], berikut adalah definisi dari beberapa jenis UML yang digunakan :
Class Diagram
Use Case Diagram
Sequence Diagram
Activity Diagram
Class diagram adalah adalah interaksi antara kelas dalam sistem. Sehingga dengan adanya class diagram dapat memberikan pandangan global atas sebuah sistem.
Use case diagram adalah abstraksi dari interaksi antara system dan actor. Use case bekerja dengan cara mendreskripsikan tipe interaksi antara user sebuah sistemnya sendiri melalui sebuah cerita bagaimana sebuah sistem dipakai.
Sequence diagram digunakan untuk menunjukkan aliran fungsionalitas dalam use case. Kegunaannya untuk menunjukkan interaksi antara object.
Activity diagram adalah menggambarkan aliran fungsionalitas sistem. Digunakan untuk mendeskripsikan aktifitas yang dibentuk dalam suatu operasi sehingga dapat juga digunakan untuk aktifitas lainnya seperti use case atau interaksi.
Konsep Dasar Analisa PIECES
Definisi Analisa PIECES
Menurut yuli asbar dan Mochamad Ari Saptari (2017: 40)[40], “Analisis PIECES (Performance, Information, Economy, Control, Eficiency, Services) merupakan teknik untuk mengidentifikasi dan memecahkan permasalahan yang terjadi”. Analisis PIECES mengidentifikasikan masalah utama dari suatu sistem serta memberikan solusi dari permasalahan tersebut. Analisis PIECES terdiri dari :
Performance (Kinerja atau Kehandalan)
Information (Informasi)
Economy (Ekonomi)
Control (Kontrol atau Keamanan)
Efficiency (Efisiensi)
Services (Pelayanan)
Masalah kinerja terjadi ketika tugas-tugas bisnis yang dijalankan tidak mencapai sasaran. Kinerja diukur dengan jumlah produksi dan waktu tanggap. Kinerja pun dapat diukur berdasarkan volume pekerjaan, pangsa pasar yang diraih, atau citra perusahaan.
Informasi merupakan komoditas krusial bagi pengguna akhir. Evaluasi terhadap kemampuan sistem informasi dalam menghasilakn informasi yang bermanfaat perlu dilakukan untuk mrnyikapi peluang dan menangani masalah yang muncul. Kurangnya informasi yang relevan dalam mengambil keputusan merupakan situasi yang membutuhkan peningkatan informasi.
Ekonomi merupakan motivasi paling umum bagi suatu proyek. Pijakan dasar bagi kebanyakan manajer yaitu biaya atau rupiah. Persoalan ekonomis dan peluang berkaitan dengan masalah biaya.
Kontrol dipasang untuk meningkatkan kinerja sistem, mencegah atau mendeteksi kesalahan sistem, menjamin keamanan data, informasi dan persyaratan.
Efisiensi menyangkut bagaimana menghasilkan output sebnayak-banyaknya dengan input yang sekecil mungkin.
Kualitas pelayanan sistem dikatakan buruk apabila sistem tidak menghasilkan produk yang akurat, sistem tidak menghasilkan produk yang konsisten, sistem tidak mudah digunakan dan sistem tidak fleksibel.
Konsep Dasar Testing
Sub bab ini akan menjelaskan tentang definisi testing dan jenis-jenis testing, sebagai berikut :
Definisi Testing
Komarudin dalam Jurnal Computech & Bisnis Vol. 9 No. 2 (2015:91)[41] berpendapat bahwa, “Testing adalah menemukan kesalahan-kesalahan terhadap sistem tersebut dan kemudian bisa diperbaiki”.
Sedangkan Eko Pandara, Stanley Karouw dkk dalam E-Jurnal Teknik Informatika Vol. 4 No. 2 (2014:1)[42], “Testing adalah proses menganalisa suatu entitas software untuk mendeteksi perbedan antara kondisi yang ada dengan kondisi yang diinginkan untuk menemukan defect/error/bugs dan mengevaluasi fitur-fitur dari entitas software”.
Jenis-Jenis Testing
Menurut Andreas Christian, Herry Sujaini dkk (2017:31)[43], “Black box testing dilakukan untuk menguji kesesuaian antara masukan dengan hasil yang di tampilkan pada aplikasi”.
Menurut Feby Zulham Adami dan Cahyani Budihartanti dalam Jurnal Teknik Informatika Vol. 2 No. 1 (2016:123)[44], “White box testing merupakan jenis testing yang lebih berkonsentrasi terhadap isi dari perangkat lunak itu sendiri”.
Definisi Black Box
Menurut ST Dini Nur Ismiyanti, Leni Fitriani dkk dalam Jurnal Algoritma Vol. 14 No. 2 (2017:417)[45], “Black box testing merupakan pengujian perangkat lunak dari segi spesifikasi fungsional tanpa menguji desain dan kode program”.
Menurut Mahendra dkk (2018)[46], Black-Box Testing adalah salah satu teknik pengujian perangkat lunak yang berfokus pada sebuah perangkat lunak untuk memastikan semua fungsional pada perangkat lunak yang telah berjalan dengan baik.
Sementara Itti Hooda, Ph.D. dan Rajender Singh Chhillar, Ph.D. dalam International Journal of Computer Applications Vol. 11 No. 13 (2015:12)[47] berpendapat, “Black box testing is performed to ensure output of application is a correct for all various types of positive and negative inputs”.
Keunggulan Black Box
1) Black box testing dapat menguji keseluruhan fungsionalitas perangkat lunak.
2) Black box testing dapat memilih subset test yang secara efektif dan efisien dapat menemukan cacat. Dengan cara ini black box testing dapat membantu memaksimalkan testing investment.
Konsep Dasar Perancangan
Menurut Ahmad Kausar dkk (2015:22)[48], “Perancangan merupakan pengembangan sistem dari sistem yang sudah ada atau sistem yang baru, dimana masalah-masalah yang terjadi pada sistem lama diharapkan sudah teratasi pada sistem yang baru”.
Sedangkan Ambon Sarangih, Emma Rosinta Simarmata dkk dalam Jurnal TIMES Vol. 4 No. 1 (2015:33)[49] berpendapat, “Perancangan adalah satu langkah untuk memberikan gambaran secara umum kepada manusia atau pengguna tentang sistem yang diusulkan”.
Berdasarkan pendapat definisi diatas maka disimpulkan bahwa perancangan adalah satu langkah dari pengembangan sistem untuk memberikan gambaran yang telah teratasi pada sistem yang baru.
Konsep Dasar Prototype
Otto Fajarianto (2016:55)[50] berpendapat bahwa, “Prototype didefinisikan sebagai alat yang memberikan ide bagi pembuat maupun pemakai potensial tentang cara sistem berfungsi dalam bentuk lengkapnya, dan proses untuk menghasilkan sebuah prototype disebut prototyping”.
Menurut Sudaryono, dkk (2017:101)[25], “prototype adalah proses pembuatan model sederhana software yang mengizinkan pengguna memilki gambaran dasar tentang program serta melakukan pengujian awal”.
Sedangkan menurut Mupaat (2015:4)[51], “Prototype adalah bentuk awal atau standar ukuran sebuah entitas, dalam bidang desain sebuah prototype dibuat sebelum dikembangkan atau justru dibuat khusus untuk pengembangan sebelum dibuat dalam skala sebenarnya”.
Berdasarkan pendapat definisi diatas maka disimpulkan bahwa prototype adalah alat yang memberikan ide untuk suatu bentuk awal yang berupa desain untuk dapat dikembangkan ke dalam skala yang sebenarnya.
Literature review
Definisi Literature Review
Menurut Warsito dkk (2015:29)[52],”Lieterature adalah kesusasteraan atau kepustakaan, sedangkan review adaah suatu tindakan meninjau, memeriksa kembali suatu hal yang telah dikerjakan sebelumnya sehingga dalam literature review dapat disimpulkan sebagai suatu pemahaman lebih lanjut mengenai hubungannya dalam penelitian yang diangkat oleh peneliti sebelumnya berhubungan dengan topik penelitian”.
Manfaat Literature Review
Menurut Maulani, dkk. dalam Jurnal CCIT Vol. 9 No. 2 (2016:231)[53], “Manfaat dari Studi Pustaka (Literature Review) diantaranya untuk mengidentifikasikan kesenjangan (identify gaps), menghindari pembuatan ulang (reinventing the wheel), mengidentifikasikan metode yang pernah dilakukan, meneruskan penelitian sebelumnya, serta mengetahui orang lain yang spesialisasi dan area penelitiannya sama di bidang ini.”
Studi Pustaka (Literature Review)
Pengumpulan informasi sangat dibutuhkan dalam menggali referensi-referensi yang berkaitan dengan penelitian yang dilakukan. Sebelumnya banyak peneliti-peneliti yang melakukan penelitian perihal dengan sistem penerbitan jurnal elektronik dan penelitian lainnya. Adanya studi pustaka ( literature review ) ini untuk mengidentifikasi kesenjangan, meneruskan penelitian yang sudah dilakukan sebelumnya dan menghindari pembuatan ulang.
Berikut ini adalah penelitian yang telah dilakuan dan memiliki korelasi yang searah dengan penelitan yang dijalani :
Penelitian yang dilakukan oleh Eduard Hotman Purba, Dedi Martono dan Heru Sukma pada tahun 2018.[54] Penelitian ini berjudul “ELEKTRONIK ARSIP (E-ARSIP) DOKUMEN BERBASIS WEBSITE PADA KANTOR CABANG UTAMA PT ANGKASA PURA II”. Penelitian ini dapat mengatasi masalah yang selama ini terjadi yaitu kelalaian dalam mengelola arsip dokumen sehingga dokumen sulit di temukan dengan cepat. Proses pencarian dokumen membutuhkan waktu lama bahkan sering kali ada dokumen yang terselip, rusak dan hilang.
Penelitian yang dilakukan oleh Ardina Desi Susana, 2016.[55] Penelitian yang telah dijalankan oleh Ardina Desi Susana Universitas Islam Balitar yang berjudul “SISTEM PENGARSIPAN DOKUMEN GURU DAN PEGAWAI BERBASIS WEB” VOL 10 NO 2 (2016): NOVEMBER 2016. Sistem yang diusulkan pada penelitian ini bertujuan untuk memudahkan pencarian dokumen Pengelolaan data kearsipan pada SMK Negeri 1 Blitar masih menggunakan cara manual, dimana petugas masih mengarsipkan dokumen diordner. Tujuan Penelitian adalah untuk menghasilkan aplikasi pengelolaan data kearsipan di SMK Negeri 1 Blitar dari sistem manual ke dalam sistem berbasis web. Manfaat dari pembuatan aplikasi ini adalah dapat memenuhi kebutuhan pengelolaan data kearsipan pada SMK Negeri 1 Blitar secara efektif dan efisien dari sistem yang telah ada sebelumnya. Metode yang digunakan adalah observasi, wawancara, analisis, perancangan, pembangunan sistem, uji coba sistem, dan implementasi. Pembuatan aplikasi ini dibangun untuk pengelolaan dokumen guru dan pegawai. Hasil yang diharapkan dari penelitian adalah aplikasi pengelolaan data kearsipan yang dapat menghasilkan output seperti yang diharapkan dan proses pengarsipan dokumen dapat dilakukan dengan lebih baik, cepat, dan mudah.
Penelitian yang di lakukan oleh Eka Mistiko Rini Farizqi Panduardi Fatah Romansah dalam jurnal STMIK AMIKOM Yogyakarta 6-7 Februari (2016)[56] dengan judul RANCANG BANGUN SISTEM INFORMASI PELAYANAN DESA TAMANSARI KECAMATAN LICIN BANYUWANGI BERBASIS WEB. Proses pelayanan pembuatan surat di Desa taman sari Kecamatan Licin Banyuwangi masih menggunakan sistem yang kovensional yaitu masyrakat harus datan dulu kelurahan proses pembuatan surat membutuhkan waktu yang lama masyarakat mengeluhkan pelayanan yang kurang efisen dalam pelayanan menyajikan informasi pajak maka dari itu peneliti mencoba membangaun sistem rancang bangun sistem informasi pelayanan pada desa taman sari tujuan di bangunya admin akan memproses cetak surat sehingga proses pembuatan surat lebih efisien dan mudah. Aplikasi ini dapat membantu proses pencarian data penduduk dan membantu penduduk tamansari untuk melihat data pajak.metode pengembangan menggunakan wterfall dan MYSQL.
Penelitian yang dilakukan oleh Besus Maula Sulthon jurnal CKI On SPOT, Vol. 11, No. 2, Desember 2018 ISSN Cetak : 1979-7044 ISSN Online : 2598 – 2990[57] yang berjudul ANALISA SISTEM INFORMASI SURAT PENGANTAR MASYARAKAT ( SPM ) DI KELURAHAN TOMANG BERBASIS WEB Melihat masih banyaknya masyarakat yang masih merasa kesulitan untuk melakukan proses pengurusan surat pengatar dari kelurahan, penulis mencoba membangun dan menerapkan aplikasi Surat Pengatar Masyarakat Online. Dengan tujuan untuk mempercepat dan memudahkan mencari, mengajukan, serta mendapatkan informasi status pengajuan surat pengatar, tanpa harus repot berjalan bolak balik menuju ke kantor kelurahan. Dengan adanya aplikasi yang akan dibangun ini, selain dapat mendata dan mengkalkulasi secara otomatis, juga dapat membuat laporan yang dapat dicetak/print out yang dapat dijadikan sebagai dokumen fisik yang bias di dapat kapanpun dan dimanapun. Metode penelitain menggunakan UML prototype model.
Penelitian ini dilakukan oleh Khalid Al Fikri 2017. Penelitian ini telah dijalankan oleh Khalid Al Fikri STMIK Raharja Tangerang[58] yang berjudul “PENGEMBANGAN SISTEM TERPADU SATU PINTU UNTUK MENINGKATKAN PELAYANAN PUBLIK PADA DPMPTSP KOTA TANGERANG” proses ini menghasilkan sistem untuk bidang pembangunan dan pemerintah Dinas Penanaman Modal dan Pelayanan Terpadu Satu Pintu Kota Tangerang menghasilkan sistem yang mampu membantu masyarakat agar lebih mudah dalam mengakses informasi dan persyaratan guna memenuhi apa yang ingin mereka capai.
Penelitian ini dilakukan oleh Dewi Pusita Sari Darman 2015. Penelitian ini telah dijalankan oleh Dewi Puspita Sari Darman Universitas Hasanuddin Makasar[59] yang berjuudul “INOVASI PELAYANAN PERIZINAN DALAM PENINGKATAN PENDAPATAN ASLI DAERAH (PAD) PADA KANTOR PELAYANAN TERPADU SATU PINTU DI KOTA MAKASAR” Dalam penelitian tersebut peneliti menjelaskan kajian tentang model inovasi pelayanan perizinan dalam rangka peningkatan PAD di lingkungan pemerintah Kota Makassar. Hasil dari penelitian ini adalah untuk mendeskripsikan dan menganalisis bentuk inovasi pelayanan di Unit Pelayanan Perizinan, faktor-faktor yang mendukung dan menghambat pelaksanaan inovasi pelayanan, model inovasi pelayanan prerizinan yang akuntabel, transparan, efektif dan efisien untuk meningkatkan Pendapatan Asli Daerah pada Dinas Pelayanan Perizinan dan Penanaman Modal Pemerintah Kota Makassar.
Penelitian yang dilakukan oleh Sri Rahayu , Sandro Alfeno, Kartika Novianti Wahyono tahun 2019 yang berjudul “RANCANG BANGUN APLIKASI SISTEM PENGOLAHAN DATA PEMBUATAN AKTA TANAH PADA KANTOR DESA CANGKUDU TANGERANG”, permasalahan yang dihadapi adalah penyajian laporan yang masih manual sehingga belum menghasilkan laporan yang bersifat otomatis. Peneliti menggambarkan solusi dari permasalahan dengan melakukan sebuah aplikasi yang dapat membantu permasalahan yang dihadapi. Metode analisa yang digunakan adalah SWOT sedangkan peneliti menggunakan metode analisa pieces.
Penelitian yang dilakukan oleh Wahyu Hidayat Ibrahim dan Idria Maita tahun 2017[60] yang berjudul “SISTEM INFORMASI PELAYANAN BERBASIS WEB PADA DINAS PEKERJAAN UMUM KABUPATEN KAMPAR” . Prosedur yang berjalan saat ini masyarakat harus membuat proposal, meminta persetujuan pemerintah daerah setempat untuk malakukan permohonan perbaikan, kemudian proposal dikirimkan kepada Dinas Bina Marga Kabupaten Kampar yang selanjutnya akan diproses oleh bagian Sekretariat Dinas Bina Marga yang menangani pembangunan jalan dan jembatan. Maka dibuatlah Sistem informasi pelayanan publik berbasis web yang mampu membantu menghubungkan masyarakat dengan pemerintahan. Sistem ini memiliki 3 aktor yaitu masyarakat, admin, dan Kepala Dinas Bina Marga, sedangkan peneliti dalam merancang sistem ini membuat 4 actor yaitu Pegawai dinas, admin, IT Support, dan Kepala bidang Telematika.
Penelitian yang dilakukan oleh Endang Suryana, M. Devi Adiansyah, dan Imami Fatimatun tahun 2016[61] yang berjudul “PERANCANGAN APLIKASI MOBILE (KIFORM) BERBASIS ANDROID UNTUK MENINGKATKAN EFEKTIFITS PELAYANAN PUBLIK TERHADAP MASYARAKAT PADA KELURAHAN SUKASARI”. Penelitan ini dilakukan karena kegiatan pelayanan yang ada di kelurahan Sukasari masih manual sehingga terjadi penumpukan tugas di bagian administrasi kelurahan yang menyebabkan terjadinya kelambatan pelayanan terhadap masyarakat. Karena itu dibuat aplikasi mobile sistem aplikasi pelayanan publik kiform, Kiform merupakan sistem aplikasi mobile berbasis android yang dirancang untuk memudahkan akses informasi di kelurahan Sukasari. Analisa masalah berdasarkan observasi dan wawancara, sedangkan peneliti dalam menganalisa sistem usulan dari observasi, wawancara, dan studi pustaka.
Penelitian yang dilakukan oleh Jenie Sundari tahun 2016[62] yang berjudul “ SISTEM INFORMASI PELAYANAN PUSKESMAS BERBASIS WEB”. Dengan dibuatnya aplikasi sistem informasi eservice ini sangat bermanfaat dalam media informasi sebagai bentuk perkembangan teknologi, informasi, dan menjadi solusi alternatif dari pemecahan masalah dalam pengolahan data registrasi dan pengambilan nomor antrian pasien. Dalam perancangan sistem ini menggunakan diagram ERD sedangkan peneliti menggunakan diagram UML.
Perbedaan
Perbedaan penelitian ini dengan penelitian yang sebelumnya ada pada metode yang digunakan, dalam penyelesaian masalah yang dihadapi menggunakan metode analisa SWOT. Perancangan sistem objek penelitian menggunakan Unified Modelling Language (UML), sedangkan metode pengujian menggunakan Black Box Testing.
BAB III
Gambaran Umum
Sejarah Singkat Polres Kota Tangerang
Kepolisian Resort (Polres) Kota Tangerang adalah unsur lembaga kewilayah tingkat Kabupaten/Kodya yang bertanggung jawab memelihara keamanan dan ketertiban masyarakat, penegakan hukum serta pelindung, pengayom dan pelayan masyarakat berdasarkan peraturan perundang–undangan, pancasila dan UUD 1945. Wilayah Hukum Polres Kota Tangerang membawahi sebagian wilayah pemerintahan daerah, yaitu Pemerintahan Daerah Kabupaten Tangerang meliputi area seluas 641,4. Km2. Yang terdiri dari 19 (Sembilan belas) kecamatan dan Luas wilayah di Kabupaten Tangerang 641.43 Km2. Kondisi geografis wilayah tugas Polres Kota Tangerang berbatasan dengan Sebelah Barat Wilayah Tugas Polres Serang, Sebelah Selatan Wilayah Tugas Polres Bogor, Sebelah Timur Wilayah Tugas Polres Metro Tangerang Kota, Polres Tangerang Selatan dan, Sebelah Utara berbatasan dengan Laut Jawa. Untuk memudahkan pengendalian situasi keamanan dan ketertiban masyarakat.
Lingkup dan Bidang Usaha
Wilayah tugas Polres Kota Tangerang terdapat 19 Kecamatan, 12 Kelurahan dan 168 Desa yang dilayani oleh 10 Kepolisian Sektor (Polsek) dan 14 Polsubsektor. Kondisi geografis wilayah dan jumlah penduduk beserta dinamika perekonomian masyarakat telah menjadikan wilayah Kab Tangerang sebagai daerah perlintasan orang, barang dan jasa serta komoditi / kebutuhan pokok, juga sebagai perlintasan pelaku kejahatan dari Provinsi Lampung (melalui Provinsi Banten) menuju DKI Jakarta, dan sebaliknya. Yang berdampak pada meningkatnya angka kriminalitas di Wilayah Hukum Polres Kota Tangerang. Secara demografi jumlah penduduk di wilayah hukum Polres Kota Tangerang saat ini tercatat sekitar 1.943.225 jiwa yang menempati area seluas 641.43 Km2. Sehingga kepadatan penduduk per Km2 adalah sebanyak 3.029 jiwa /Km2 yang berdomisili di 19 kecamatan dari berbagai tingkat perekonomian maupun latar belakang pendidikan dan status sosial.
Jumlah anggota Polres Kota Tangerang berikut jajarannya saat ini adalah sebanyak 1.041 personel terdiri dari : Polri 1.014 personel dengan kepangkatan Pamen : 20 personel, Pama : 95 personel, Bintara : 895 personel, Bhayangkara : 4 personel, sedangkan PNS 27 personel dengan golongan Gol. III 7 personel, Gol II/I : 20 orang, sehingga bila dibandingkan dengan jumlah masyarakat di wilayah hukum Polres Kota Tangerang yang berjumlah 1.943.225 jiwa, maka didapat angka Police Ratio 1 : 1.916 atau 1 (satu) orang anggota Polres Kota Tangerang harus melayani 1.916 orang warga masyarakat Kabupaten Tangerang, Hal ini sangat jauh dari standar perbandingan Polisi dengan masyarakat yang ditentukan oleh PBB (United Nation Police Ratio) yang menentukan angka 1 : 400. Jumlah Penduduk Tangerang Kabupaten 1.943.225 jiwa masyarakat yang tinggal di wilayah hukum Polres Kota Tangerang, yang pada awalnya merupakan suku bangsa asli (suku Sunda/Banten) telah berbaur seiring dengan dinamika pembangunan dan urbanisasi, sehingga masyarakat Tangerang cenderung lebih heterogen yang terdiri dari berbagai macam suku bangsa, latar belakang pendidikan, tingkat perekonomian, agama, maupun budaya menimbulkan suatu tantangan tersendiri bagi Polres Kota Tangerang.
Terkait dengan kerawanan terjadinya pergesekan antar kelompok maupun golongan dan agama, maupun ketidak tertiban berlalu lintas di jalan raya akibat belum memadainya latar belakang pendidikan dan ketaatan terhadap hukum. Kehidupan perekonomian dan sosial budaya masyarakat diwilayah Kabupaten Tangerang pada umumnya bekerja sebagai buruh pabrik Industri, sehingga sangat berdampak pada stabilitas keamanan, karena status pekerja buruh tersebut bersifat kontrak (Outsourcing) dengan upah minim dan rendahnya nilai jaminan Asuransi Tenaga Kerja (Astek).
Profile Pores Kota Tangerang
Nama : Polres Kota Tagerang
Status Polres : Institusi Polri
Alamat : JL.Abdul Hamid Tigaraksa Kab.Tangerang 15720
E-Mail : [email protected]
Kebijakan dan Sasaran Strategis
Kebijakan Strategis:
Menjaga keamanan, dan ketertiban kepada masyarakat.
Memberikan perlindungan, pengayoman dan pelayanan kepada masyarakat dengan baik.
Mewujudkan kinerja yang maksimal dengan visi dan misi Polri.
Sasaran Strategis:
Memberikan perlindungan, pengayoman dan pelayanan kepada masyarakat.
Profesionalisme dalam bertugas.
Menegakan Hukum
Visi dan Misi Polres Kota Tangerang
Adapun visi dan misi dari Polres adalah sebagai berikut :
Visi
Misi
Mewujudkan kecintaan dan kepercayaan publik (trust building) melalui perlindungan, pengayoman, dan pelayanan sampai lini terdepan, melalui konsep “Polres Besar-Polsek Kuat”.
Mewujudkan pemberdayaan kualitas sumber daya manusia Polri yang profesional dan unggul yang menjunjung etika dan sendi-sendi HAM.
Meningkatkan intelijen Polri yang profesional dan kompeten untuk memastikan dukungan yang handal bagi keamanan, melalui kegiatan deteksi aksi, deteksi dini, peringatan dini dan cegah dini secara cepat akurat dan efektif guna pengambilan keputusan yang tepat pada kebijakan keamanan.
Mewujudkan pemeliharaan keamanan dan ketertiban masyarakat dengan pemahaman, kesadaran dan kepatuhan hukum melalui strategi Polmas serta membangun sinergi polisional yang proaktif dengan instansi terkait.
Mewujudkan penegakan hukum yang berkeadilan, menjunjung tinggi HAM dan anti KKN.
Mewujudkan keamanan, keselamatan, ketertiban dan kelancaran berlalu lintas.
Mewujudkan keamanan, keselamatan dan ketertiban di wilayah perairan laut dan pesisir pantai laut jawa untuk mendukung visi pembangunan wilayah kemaritiman.
Mewujudkan teknologi komunikasi dan informasi Kepolisian secara berkelanjutan yang terintegrasi guna mengoptimalkan kinerja Polri.
Mewujudkan anggota Polri yang kompeten yang dibuktikan dengan sertifikasi kecakapan profesi.
Terwujudnya Polres Kota Tangerang yang makin profesional, unggul dan dipercaya masyarakat untuk memelihara Kamtibmas di wilayah hukum Polres Kota Tangerang dalam rangka mendukung terciptanya Indonesia yang berdaulat, mandiri dan berkepribadian yang berlandaskan gotong royong berdasarkan peraturan perundang undangan, Pancasila dan Undang Undang Dasar 1945.
Struktur Organisasi Polres Kota Tangerang
Sebuah organisasi harus mempunyai suatu setruktur organisasi yang digunakan untuk memudahkan pengkoordinasian dan penyatuan usaha untuk menunjukkan kerangka kerangka hubungan diantara fungsi, bagian bagian maupun tugas dan wewenang serta tanggung jawab. Selain itu juga untuk menunjukkan rantai (garis) perintah dan perangkapan fungsi yang diperlukan dalam suatu oragnisasi. Struktur organisasi manajemen Polres Kota Tangerang adalah sebagai berikut :

Gambar 3.1 Struktur Organisasi
Wewenang dan Tanggung Jawab
Pada Polres Kota Tangerang terdapat bagian-bagian yang memiliki tugas dan wewenang dalam menyelesaikan semua pekerjaan. Adapun tugas dan wewenangnya sebagai berikut :
Kapolres
Wakapolres
Sipropam
Siwas
Bagren
Bagops
Bagsumda
SPKT
Sat Intelkam
Sat Resnar
Sat Reskrim
Sat Binmas
Sat Sabhara
Sat Lantas
Sat Pol Air
Sat Tahti
Si Tipol
Polsek
Tugas dan Wewenang :
1) Kapolres merupakan unsur pimpinan Polres yang berada di bawah dan bertanggung jawab kepada Kapolda.
2) Kapolres bertugas memimpin, membina, dan mengkoordinasikan satuan-satuan organisasi dalam lingkungan Polres.
Tugas dan Wewenang :
1. Wakapolres unsur pimpinan polres yang berada dibawah dan bertanggung jawab kepada kapolres.
2. Wakapolres bertugas:
1) Membantu Kapolres dalam melaksanakan tugasnya dengan mengendalikan pelaksanaan tugas – tugas staf seluruh satuan organisasi dalam jajaran Polres.
2) Memimpin Polres dalam hal Kapolres berhalangan sesuai dengan batas kewenangannya.
Tugas dan Wewenang :
1. Sipropam merupakan unsur pembantu pimpinan yang berada dibawah Kapolres.
2. Sipropam bertugas membina dan melaksanakan pengamanan internal, penegakan disiplin, ketertiban, dan pertanggungjawaban profesi di lingkungan Polres.
Tugas dan Wewenang:
1. Siwas, Sikeu, dan Sium merupakan unsur pengawas dan pembantu pimpinan pada Polres yang berada dibawah Kapolres.
2. Siwas, Sikeu, dan Sium bertugas menyelenggarakan pengawasan, pemeriksaan umum dan perbendaharaan dalam lingkungan Polres.
Tugas dan Wewenang:
1. Renmin Pembantu pimpinan dalam hal menyusun perencanaan program kerja masing-masing Satuan yang ada dibawah Polres.
2. Renmin bertugas menyusun perencanaan program kerja, anggaran dan manajemen personel di dalam lingkungan Polres.
3. Renmin terdiri dari:
1) Subbag Progar
2) Subbag Dalgar
Tugas dan Wewenang :
1. Renmin Pembantu pimpinan dalam hal menyusun perencanaan program kerja masing-masing Satuan yang ada dibawah Polres.
2. Renmin bertugas menyusun perencanaan program kerja, anggaran dan manajemen personel di dalam lingkungan Polres.
3. Renmin terdiri dari:
1) Subbag Progar
2) Subbag Dalgar
Tugas dan Wewenang:
1. Bagsumda dipimpin oleh Kabag Sumda yang bertanggung jawab kepada Kapolres dan dalam pelaksanaan tugas sehari-hari dibawah kendali Wakapolres.
2. Bagsumda terdiri dari:
1) Subbagpers
2) Subbag Gakum
3) Subbag Sarpras
Tugas dan Wewenang :
1. SPKT merupakan unsur pelaksana tugas pokok yang berada di bawah Kapolres.
2. SPKT bertugas:
a) Memberikan pelayanan kepolisian secara terpadu kepada masyarakat dalam bentuk penerimaan dan penanganan laporan atau pengaduan, pemberian bantuan atau pertolongn dan pelayanan surat keterangan; dan
b) Menyajikan informasi yang berkaitan dengan kepentingan tugas kepolisian guna dapat diakses dengan ketentuan peraturan perundang-undangan.
Tugas dan Wewenang :
1. Sat Intelkam dipimpin oleh Kasat Intelkam yang bertanggung jawab kepada Kapolres.
Tugas dan Wewenang
1. Sat Resnar merupakan unsur pelaksana tugas yang berada dibawah Kapolres.
2. Satresnar bertugas menyelenggarakan penyelidikan dan penyidikan tindak pidana penyalahgunaan narkoba, termasuk penyuluhan dan pembinaan dalam rangka pencegahan dan rehabilitasi korban penyalahgunaan narkoba.
Tugas dan Wewenang :
1. Sat Resnar merupakan unsur pelaksana tugas yang berada dibawah Kapolres.
2. Satresnar bertugas menyelenggarakan penyelidikan dan penyidikan tindak pidana penyalahgunaan narkoba, termasuk penyuluhan dan pembinaan dalam rangka pencegahan dan rehabilitasi korban penyalahgunaan narkoba.
Tugas dan Wewenang :
1. Sat Binmas merupakan unsur pelaksana tugas pokok yang berada dibawah Kapolres.
2. Sat Binmas bertugas menyelenggarakan pembinaan masyarakat yang melipiti kegiatan Polmas, ketertiban masyarakat kegiatan koordinasi, pengawasan dan pembinaan terhadap bentuk pengamanan swakarsa, kepolisian Khusus (polsus), serta kegiatan kerja sama dalam memelihara keamanan dan ketertiban Masyarakat.
Tugas fan Wewenang :
1. Sat Sabhara merupakan unsur pelaksana tugas yang berada dibawah Kapolres
2. Sat sabhara bertugas menyelenggarakan kegiatan Turjawali, pengamanan unjuk rasa dan pengendalian massa.
Tugas dan Wewenang :
1. Sat Lantas merupakan unsur pelaksana tugas yang berada dibawah Kapolres
2. Sat lantas bertugas menyelenggarakan kegiatan lalu lintas yang meliputi pendidikan Masyarakat Lalu Lintas, penegakan hukum, pengkajian masalah lalu lintas, administrasi regident pengemudi, melaksanakan patrol jalan raya serta menjamin kamseltibcarlantas.
Tugas dan Wewenang :
1. Sat Pol Air merupakan unsur pelaksana tugas yang berada di bawah Kapolres.
2. Sat Pol Air bertugasmenyelenggarakan fungsi kepolisian perairan yang mencakup patrol, TPTKP di perairan, SAR diwilayah hukum perairan Polres serta pembinaan fungus kepolisian perairan dalam lingkungan Polres.
Tugas dan Wewenang :
1. Sat Tahti dipimpin oleh Kasat Tahti yang bertanggung Jawab kepada Kapolres, dan dalam pelaksanaan tugas berada dibawah kendali Kapolres
2. Sat Tahti dalam melaksanakan tugas menjamin kesehatan para tahanan sementara Polres.
Tugas dan Wewenang :
1. Si TIPOL merupakan unsur pengawas dan pembantu pimpinan yang berada dibawah Kapolres.
2. Si TIPOL bertugas menyelenggarakan pembinaan teknologi komunikasi dan informasi kepolisian, pengumpulan dan pengolahan data, serta penyajian informasi kriminal dan pelayanan multimedia yang ada di lingkungan Polres.
Tugas dan Wewenang :
1. Polsek merupakan unsur pelaksana tugas dan wewenang polri diwilayah Kecamatan yang berada di bawah Kapolres
Rancangan Sistem Yang Berjalan
Prosedur Sistem yang Berjalan
Pelapor melaporkan kejadian ke petugas bagian pelayanan
Petugas memberikan form data diri
Pelapor melakukan pengisian form data diri
Pelapor menyerahkan form data diri ke bagian pelayanan
Petugas melakukan konfirmasi ke pelapor
Pelapor menceritakan kejadian ke Petugas
Petugas melakukan pencatatan kejadian
Petugas membuat dokumen laporan
Petugas memberikan dokumen laporan ke pelapor
Petugas memberikan laporan penerbitan dokumen ke Kapolres
Kapolres menerima laporan penerbitan dokumen
Analisa Prosedur Sistem Yang Berjalan
Use Case Diagram
Untuk menganalisa sistem berjalan, penelitian ini menggunakan program Unified Modelling Language (UML) untuk menggambarkan prosedur dan proses yang berjalan saat ini.
Berikut ini adalah use case diagram :

Gambar 3.2 Use Case Diagram Sistem Yang Berjalan
Keterangan use case diagram :
Terdapat 3 Aktor, terdiri dari Pelapor, Petugas dan Kapolres.
Terdapat 9 Use Cse, terdiri dari melaporkan kejadian, menerima pelaporan kejadian, mengisi form data diri, menceritaan kejadian kehilangan, pencatatan kejadian kehilangan, konfirmasi data dirimembuat dokumen pelaporan, memberikan dokumen pelaporan, laporan penerbitan dokumen.
Sequence Diagram
Sequence Diagram menggambarkan kolaborasi dinamis antara sejumlah objek. Berikut adalah Sequence Diagram:

Gambar 3.3 Sequence Diagram Sistem Yang Berjalan
Keterangan Sequence Diagram :
Terdapat 3 Aktor, terdiri dari Pelapor, Petugas dan Kapolres.
Terdapat 4 Objek, terdiri dari Data Pelaporan, Data Diri, , Data Laporan.
Terdapat 13 Massage, terdiri dari melaporkan kejadian, menerima pelaporan kejadian, memberikan form data diri, mengisi form data diri, menceritakan kejadian, membuat dokumen pelaporan, melakukan konfirmasi data diri, terverfikasi, menerbitkan dokumen pelaporan, memberikan dokumen pelaporan, memberikan laporan dokumen pelaporan dan menerima laporan penerbitan dokumen.
Activity Diagram
Activity Diagram menggambarkan berbagai alur aktifitas dalam sistem yang sedang dirancang. Berikut Activity Diagram :

Gambar 3.4 Activity Diagram Sistem Yang Berjalan
Keterangan Activity Diagram :
Terdapat 1 Initial Node yang merupakan awal kegiatan.
Terdapat 13 Action, terdiri dari melaporkan kejadian, menerima pelaporan kejadian, memberikan form data diri, mengisi form data diri, menceritakan kejadian, membuat dokumen pelaporan, melakukan konfirmasi data diri, terverfikasi, menerbitkan dokumen pelaporan, memberikan dokumen pelaporan, memberikan laporan dokumen pelaporan dan menerima laporan penerbitan dokumen.
Terdapat 3 vertical Swimeline yaitu Pelapor, Petugas, Kapolres.
Terdapat 1 final node yang merupakan akhir kegiatan.
Analisa Sistem yang Berjalan
Peneliti menggunakan metode PIECES untuk mengevaluasi performance (kinerja), information (informasi), economy (ekonomi), control (kendali), efficiency (efisiensi), dan service (pelayanan) pada sistem yang berjalan. Berikut hasil analisa PIECES sistem yang berjalan:
Tabel 3.1 Tabel Pieces


Konfigurasi Sitem yang berjalan
Spesifikasi perangkat keras (Hardware)
Spesifikasi perangkat lunak (Software)
Hak Akses (Brainware)
1) Processor : Intel Inside Core 2 duo
2) Monitor : LG 14 Inci
3) Hardisk : 500 GB
4) RAM : 2 GB
5) Keyboard : Logitech USB
6) Mouse : Logitech USB
1) Microsoft Windows 7 Profesional 64 Bit
2) Microsoft Office 2010 Profesional
1) Petugas yang berwenang
2) Pimpinan
Untuk mengoperasikan atau mengolah data yang dibutuhkan hanya dapat dilakukan oleh Staff IT.
Permasalahan yang dihadapi dan Alternatif Pemencahan Masalah
Permasalahan Yang Dihadapi
Alternatif Pemecahan Masalah
Prosedur sistem yang sedang berjalan saat ini pada proses penerbitan dokumen yang terdapat pada bagian Pelayanan Terpadu Polres Kota Tangerang masih berjalan secara manual, yaitu seperti melakukan pembuatan dokumen kehilangan, pengisian daftar data diri pemohon yang masih menggunakan media kertas daftar sehingga data pemohon tidak tersusun rapih dan dapat mengakibatkan data - data yang terselip dan dalam proses penerbitan dokumen dapat mengakibatkan kelambatan dalam pelayanan terpadu.
Dari permasalahan-permasalahan yang telah dijelaskan diatas maka dapat ditarik kesimpulan bahwa sistem penerbitan dokumen yang sedang berjalan pada bagian Pelayanan Terpadu Polres Kota Tangerang masih belum efektif dan efisien.
Setelah dijabarkan permasalahan diatas yang sedang dihadapi, maka alternatif pemecahan masalah yang ada pada Bagian Pelayanan Terpadu Polres Kota Tangerang adalah membuatkan “PERANCANGAN SISTEM PENERBITAN DOKUMEN BERBASIS WEB”, lalu memanfaatkan kelemahan perusahaan dalam penerbitan dokumen menjadi kelebihan dengan cara penyimpanan berbasis aplikasi web, mempermudah pencarian data yang disimpan di database, agar pemohon merasa aman, nyaman dan mudah.
Maka akan terdapat sistem yang akan memudahkan petugas pelayanan dalam melakukan penerbitan dokumen.
User Requitment
Elisitasi Tahap I
Elisitasi tahap I merupakan daftar yang diperoleh melalui observasi langsung dan wawancara kepada stakeholder mengenai sistem yang diusulkan. Berikut merupakan tabel elisitasi tahap I :
Tabel 3.3 Elisitasi Tahap I


Elisitasi Tahap II
Elisitasi tahap II merupakan hasil pengklasifikasian dari elisitasi tahap I berdasarkan metode MDI (Mandatory, Desirable dan Innesential) untuk memisahkan rancangan sistem yang memang penting dan harus ada di dalam sistem yang baru ingin diusulkan dan telah disanggupi untuk selanjutnya dieksekusi. Berikut adalah berupa tabel metode MDI :
Tabel 3.4 Elisitasi Tahap II


Keterangan :
M (Mandatory) : Dibutuhkan atau penting
D (Desirable) : Diinginkan atau tidak terlalu penting
I (Innessential) : Di luar sistem atau di eliminasi
Elisitasi Tahap III
Elisitasi tahap III merupakan hasil dari penyusutan berdasarkan elisitasi tahap II yang mengeliminasi “I” pada metode MDI dan kembali diklasifikasikan dengan metode TOE. Berikut adalah elisitasi tahap III :
Tabel 3.5 Requirement Elisitasi Tahap III



Keterangan :

Elisitasi Tahap Akhir
Merupakan bentuk akhir dari tahap-tahap elisitasi perihal sistem yang akan dibentuk untuk dijadikan acuan dan dasar pengembangan sistem nantinya. Berikut requirement final draft elisitasi yang telah diperoleh:
Tabel 3.6 Elisitasi Tahap Akhir


BAB IV
Rancangan Sistem Usulan
Perancangan sistem yang diusulkan ini dibuat dengan menggunakan UML (Unified Modelling Language) diagram dengan menggunakan aplikasi software Visual Paradigm for UML 6.4 Enterprise Edition. Sedangkan untuk pembuatan perangkat lunaknya dibuat dengan menggunakan bahasa PHP dengan sistem aplikasi database menggunakan XAMPP. UML yang akan dibuat menggunakan antara lain :
Use Case Diagram
Activity Diagram
Sequence Diagram
Class Diagram
Prosedur Sistem Usulan
Pelapor (Masyarakat)
Operator (Polres dan Polsek)
Petugas (Anggota)
Kapolres
1) Login
2) Membuat pelaporan yang akan dibuat
3) Pelapor melengkapi form yang sudah tersedia di web.
4) Pelapor menerima ID verifikasi dokumen dikantor polisi terdekat.
5) logout
1) Login
2) Menerima laporan dari pelapor
3) Mencetak dokumen laporan sesuai ID yang diberitahukan pelapor.
4) Membuat berita pada halaman utama.
5) Membuat laporan untuk kapolsek.
6) Logout.
1) Login
2) Menerima Laporan
3) Mengecek TKP
4) Mengisi form fakta atau non fakta
5) Mengisi form balasan
6) Mengisi form patroli harian
7) Membuat form patroli kejadian
8) logout
1) Menerima Laporan
Prosedur Sistem Usulan pada Use Case Diagram
Setelah prosedur sistem yang diusulkan selesai dipaparkan, maka prosedur tersebut akan digambarkan ke dalam bentuk diagram dan keterangan dibawahnya agar mudah dibaca dan dipahami. Dapat dilihat pada gambar di bawah ini :

Gambar 4.1 Sistem Usulan pada Use Case Diagram
Berdasarkan Use Case Diagram
Gambar 4.1 di atas terdapat : 4 Aktor yaitu Pelapor, Petugas, Operator dan Kapolres, dan memiliki 23 usecase yang saling berkordinasi satu dengan yang lain. Yang dimana pelapor melakukan regitrasi terlebih dahulu agar dapat login. Setelah login pelapor masuk kemenu pelapor yang memiliki 3 extantion point yaitu pelaporan kejadian, pelaporan kehilangan dan pelaporan orang hilang, setelah itu aktor petugas login, aktor petugas akan masuk ke menu petugas yang memiliki 2 extantion point patroli harian dan patroli kejadian. Aktor selanjutnya adalah operator, yang dimana operator melakukan login, lalu masuk kemenu operator yang memiliki 2 extantion point yang pertama data transaksi juga memiliki 5 extantion point yaitu pelaporan kejadian, pelaporan kehilangan, pelaporan patroli kejadian, pelaporan patroli harian, pelaporan orang hilang. Lalu extantion ke dua adalah data laporan yang dimana memiliki 5 extantion point laporan kejadian, laporan kehilangan, laporan patroli kejadian, laporan patroli harian, laporan orang hilang.
Prosedur Sistem Usulan pada Actifity Diagram

Gambar 4.2 Sistem Usulan pada Activity Diagram
Berdasarkan gambar 4.2 Sistem Usulan pada Activity Diagram yang diusulkan terdapat:
memiliki 3 Initial Node untuk mengawali sistem, 20 Action yang dilakukan 4 actor : pelapor, petugas, operator, kapolres. Action yang pertama registrasi pada aktor pelapor dilanjutkan login, masuk ke menu pelapor, membuat pelaporan , mengisi form pelaporan, menerima data pelaporan yang berada dioperator, lanjut ke percetakan dokumen. Lalu pelapor menerima id verifikasi yang dibagi menggunakan fork node logout dan lanjut ke percetakan dokumen yang berada di operator, petugas menerima laporan , mengecek TKP dibagi menggunakan fork node yaitu fakta dan non fakta, jika non fakta hapus dokumen pada operator. jika memilih fakta maka lanjut ke percetakan dokumen yang berada pada operator lalu operator memberikan dokumen kepada pelapor, lalu operator merekap pelaporan, membuat laporan dan memberikan kepada kapolres lalu activity final node untuk mengakhiri.
Prosedur Sistem Usulan pada Sequence Diagram

Gambar 4.3 Sistem Usulan pada Sequence Diagram
Prosedur Sistem Usulan pada Class Diagram

Gambar 4.4 Sistem Usulan pada Class Diagram
Perbedaan Prosedur Antara Sistem Berjalan Dengan Sistem Diusulan
Tabel 4.1 Perbedaan Antara Sistem Berjalan Dan Sistem Usulan

Rancangan Basis Data
Spesifikasi Basis Data
Spesifikasi basis data merupakan desain basis data yang dianggap telah normal. Desain basis data menjelaskan media penyimpanan yang digunakan, isi yang disimpan, primary key dan panjang record. Spesifikasi yang digunakan dalam sistem yang akan dibangun adalah sebagai berikut:
Tabel Orang Hilang
Tabel Kehilangan
Tabel Patroli
Tabel Polres
Tabel Polsek
Tabel Pelaporan Kejadian
Tabel Pelayanan
Tabel Masyarakat
Tabel Anggota
Tabel Patroli Kejadian
Tabel User
Nama File : orang_hilang
Media : Hardisk
Primary Key : id_orang_hilang
Tabel 4.2 Tabel Orang Hilang


Nama File : kehilangan
Media : Hardisk
Primary Key : id_kehilangan
Tabel 4.3 Tabel Kehilangan

Nama File : patroli
Media : Hardisk
Primary Key : id_patroli
Tabel 4.4 Tabel Patroli

Nama File : polres
Media : Hardisk
Primary Key : id_polres
Tabel 4.5 Tabel Polres

Nama File : polsek
Media : Hardisk
Primary Key : id_polsek
Tabel 4.6 Tabel Polsek

Nama File : pelaporan kejadian
Media : Hardisk
Primary Key : id_pelaporan_kejadian
Tabel 4.7 Tabel Pelaporan Kejadian



Nama File : pelayanan
Media : Hardisk
Primary Key : id_pelayana
Tabel 4.8 Tabel Pelayanan

Nama File : masyarakat
Media : Hardisk
Primary Key : id_masyarakat
Tabel 4.9 Tabel Masyarakat

Nama File : anggota
Media : Hardisk
Primary Key : id_anggota
Tabel 4.10 Tabel Anggota

Nama File : patroli_kejadian
Media : Hardisk
Premary Key : id_patroli_kejadian
Tabel 4.11 Tabel Patroli Kejadian

Nama File : user
Media : Hardisk
Primary Key : id_user
Tabel 4.12 Tabel User

Rancangan Prototype Aplikasi
Prototype Aplikasi Masyarakat
Halaman Utama Masyarakat
Halaman Registrasi Masyarakat
Halaman Login Masyarakat
Halaman Pelaporan Kejadian Masyarakat
Halaman Pelaporan Kehilangan Masyarakat
Halaman Pelaporan Orang Hilang

Gambar 4.5 Prototype Halaman Utama-Masyarakat
Halaman Utama ini adalaha tampilan utama masyarakat.

Gambar 4.6 Prototype Halaman Registrasi-Masyarakat
Halaman registrasi, sebelum login masyarakat harus melakukan registrasi terlebih dahulu untuk dapat masuk ke akun masyarakat.

Gambar 4.7 Prototype Halaman Login-Masyarakat
Tampilan halaman login, ini adalaj gerbang pembatas aplikasi masyarakat.

Gambar 4.8 Prototype Halaman Pelaporan Kejadian-Masyarakat
Halaman pelaporan kejadian untuk melaporkan kejadian yang terjadi di lingkungan sekitar yang tejadi.

Gambar 4.9 Prototype Halaman Pelaporan Kehilangan-Masyarakat
Halaman pelaporan kehilangan untuk melaporkan berkas atau dokumen yang hilang, secara langsung.

Gambar 4.10 Prototype Pelaporan Orang Hilang-Masyarakat
Halaman pelaporan kehilangan untuk melaporkan berkas atau dokumen yang hilang, secara langsung.
Prototype Aplikasi Petugas
Halaman Utama Petugas
Halaman Patroli Harian Petugas
Halaman Patroli Kejadian Petugas
Halaman Pelaporan Kejadian Petugas

Gambar 4.11 Prototype Halaman Utama-Petugas
Halaman Utama Petugas yang dpat melihat grafik pelaporan dan menu-menu untuk petugas.

Gambar 4.12 Prototype Halaman Patroli Harian –Petugas
Halaman patroli harian adalah halaman untuk memberikan informasi ter update tentang patroli yang berlangsung setiap harinya.

Gambar 4.13 Prototype Halaman Patroli Kejadian –Petugas
Halaman patroli harian adalah halaman untuk memberikan informasi ter update tentang kejadian yang terjadi saat patroli berlangsung.

Gambar 4.14 Prototype Halaman Pelaporan Kejadian –Petugas
Halaman pelaporan kejadian petugas adalah pelaporan yang dilakukan petugas untuk memberikan laporan ke operator.
Prototype Operator
Halaman Utama Operator
Halaman Data Orang Hilang Operator
Halaman Data Kehilangan Opertor
Halaman Patroli Harian Operator
Halaman Patroli Kejadian Operator
Halaman Pelaporan Kejadian Operator

Gambar 4.15 Prototype Halaman Utama-Operator
Halaman Utama operator yang dpat melihat grafik pelaporan dan menu-menu untuk operator.

Gambar 4.16 Prototype Halaman Data Orang Hilang –Operator
Halaman orang hiang adalah halaman dimana data-data orang hilang yang dilaporkan masuk kedalam menu orang hilang.

Gambar 4.17 Prototype Halaman Data Kehilangan-Operator
Halaman kehilangan adalah halaman dimana data-data orang kehilang harta benda yang dilaporkan masuk kedalam menu kehilangan.

Gambar 4.18 Prototype Halaman Patroli Harian –Operator
Halaman patroli harian adalah halaman dimana operator dapat melihat data patroli yang sudah diinput oleh petugas.

Gambar 4.19 Prototype Halaman Patroli Kejadian –Operator
Halaman patroli kejadian adalah halaman dimana operator dapat melihat data patroli kejadian yang sudah diinput oleh petugas.

Gambar 4.20 Prototype Halaman Pelaporan Kejadian –Operator
Halaman pelaporan adalah halaman dimana operator dapat melihat data pelaporan kejadian yang sudah diinput oleh petugas.
Evaluasi Prototype
Setelah rancangan prototype dibuat, maka ada beberapa evaluasi untuk memperbaiki kesalahan-kesalahan dan kekurangan-kekurangan yang terdapat didalam prototype aplikasi agar didalam program tidak ada kesalahan. Dalam pototype aplikasi ini, beberapa kekurangan pada prototype aplikasi yaitu tidak adanya data master, data laporan form balasan untuk petugas ke operator.
Program Aplikasi Penerbitan Dokumen
Program Aplikasi Admin
Halaman Utama Admin
Data Pidana
Data Pelayanan
Data Anggota
Data Polres
Data Polsek
Data Masyarakat

Gambar 4.21 Halaman Utama Admin
Halaman Utama admin adalah kumpulan data master yang ada pada aplikasi.

Gambar 4.22 Halaman Data Pidana

Gambar 4.23 Tambah Data Pidana
Halaman data pidana adalah kumpulan data yang dimasukan melalui halaman tambah data pidana.

Gambar 4.24 Halaman Data Pelayanan

Gambar 4.25 Tambah Data Pelayanan
Halaman data pelayanan adalah kumpulan data yang dimasukan melalui halaman tambah data pelayana.

Gambar 4.26 Halaman Data Anggota

Gambar 4.27 Tambah Data Anggota
Halaman data anggota adalah kumpulan data yang dimasukan melalui halaman tambah data anggota dan berkaitan dengan akun anggota.

Gambar 4.28 Halaman Data Polres

Gambar 4.29 Tambah Data Polres
Halaman data anggota adalah kumpulan data yang dimasukan melalui halaman tambah data polres dan berkaitan dengan akun polres.

Gambar 4.30 Halaman Data Polsek

Gambar 4.31 Tambah Data Polsek
Halaman data anggota adalah kumpulan data yang dimasukan melalui halaman tambah data polsek dan berkaitan dengan akun polsek.

Gambar 4.32 Halaman Data Masyarakat
Halaman data masyarakat adalah kumpulan data masyarakat yang mendaftarkan keaplikasi.
Program Aplikasi Masyarakat
Halaman Utama Masyarakat
Registrasi Login
Pelaporan Kejadian Masyarakat
Pelaporan Kehilangan Masyarakat
Pelaporan Orang Hilang

Gambar 4.33 Halaman Utama Masyarakat
Halaman utama masyarakat, yang dapat melakukan pelaporan, dan mendapatkan informasi-informasi pelaporan dan patroli.

Gambar 4.34 Registrasi Masyarakat

Gambar 4.35 Login Masyarakat
Halaman registrasi untuk masyarakat dapat mendaftar dan masuk ke kemenu utama dengan melalui halaman login terlebih dahulu setelah mendaftar di halaman registrasi.

Gambar 4.36 Halaman Pelaporan Kejadian Masyarakat
Halaman untuk melaporkan kejadian-kejadian tertentu yang terjadi diwilayah tangerang kota.

Gambar 4.37 Pelaporan Kehilangan Masyarakat
Halaman untuk melaporkan kehilang harta benda secara langsung.

Gambar 4.38 Pelaporan Orang Hilang Masyarakat
Halaman ini khusus untuk melaporkan orang hilang .
Program Aplikasi Petugas
Halaman Utama Petugas
Halaman Patroli Harian Petugas
Halaman Patroli Kejadian Petugas
Halaman Pelaporan Kejadian

Gambar 4.39 Halaman Utama Petugas
Halaman utama petugas adalah tampilan awal untuk menampilkan menu-menu petugas untuk melakukan aktifitas.

Gambar 4.40 Halaman Patroli Harian Petugas
Halaman patroli harian ini adalah halaman data patroli harian yang telah didiinput petugas.

Gambar 4.41 Halaman Patroli Kejadian Petugas
Halaman patroli kejadian ini adalah halaman data patroli kejadian yang telah didiinput petugas.

Gambar 4.42 Halaman Pelaporan Kejadian Petugas

Gambar 4.43 Halaman Balasan Pelaporan Kejadian Petugas
Halaman pelaporan kejadian ini adalah halaman data pelaporan kejadian yang telah didiinput masyarakat, dan petugas memberikan balasan dengan klik tombol bales akan muncul halaman balasan pelaporan kejadian.
Program Aplikasi Operator
Halaman Utama Operator
Halaman Data Orang Hilang
Halaman Data Kehilangan
Halaman Patroli Harian
Halaman Patroli Kejadian
Halaman Pelaporan Kejadian
Cetak Laporan

Gambar 4.44 Halaman Utama Operator
Halaman utama operator adalah tampilan awal untuk menampilkan menu-menu operator untuk melakukan aktifitas.

Gambar 4.45 Halaman Data Orang Hilang Operator
Halaman ini mengumpulkan data orang hilang yang dilaporkan masyarakat.


Gambar 4.46 Halaman Data Kehilangan Operator
Halaman ini mengumpulkan data kehilangan yang dilaporkan masyarakat.

Gambar 4.47 Halaman Patroli Harian Operator
Halaman ini mengumpulkan data patroli harian yang dilaporkan petugas.

Gambar 4.48 Halaman Patroli Kejadian Operator
Halaman ini mengumpulkan data patroli kejadian yang dilaporkan petugas.

Gambar 4.49 Halaman Pelaporan Kejadian Operator
Halaman ini mengumpulkan data pelaporan kejadian yang dilaporkan petugas.

Gambar 4.50 Halaman Cetak Laporan Operator
Halaman laporan, adalah halaman untuk mencetak laporan data pelaporan, dan patroli yang sudah masuk kedalam sistem.
Konfigurasi Sistem Yang Diusulkan
pesifikasi Hardware
Perangkat keras yang dibutuhkan oleh aplikasi adalah suatu unit personal komputer. Perangkat keras yang diusulkan ini dibuat berdasarkan kebutuhan sistem saat ini dan antisipasi kebutuhan di masa yang akan datang. Adapun Spesifikasi kebutuhannya adalah sebagai berikut :
Processor : Intel Core i5
RAM : DDR3 4 GB
Harddisk : 2TB
Monitor : 14 inch
Aplikasi Yang Digunakan
Perangkat lunak yang digunakan merupakan penunjang dari peralatan komputer yang akan digunakan sebagai penghubung dalam instruksi yang diinginkan. Agar sistem dapat menghasilkan informasi yang diharapkan, maka perangkat lunak yang diusulkan dalam rancangan sistem ini adalah sebagai berikut :
Windows 7 Pro 64 bit
Balsamiq Mockups 3
XAMPP
Sublime Text 2.0
Visual Paradigm for UML 6.4 Enterprise Edition
Browser (Mozilla Firefox), Opera browser
Hak Akses
Hak akses untuk dapat mengoperasikan atau mengolahan data dapat dilakukan oleh :
Pelapor (Masyarakat)
Operator (Polres dan Polsek)
Petugas (Anggota)
Kapolres
Testing
Untuk tahap pengujian penulis menggunakan metode Black Box Testing. Metode ini merupakan pengujian program terhadap kebutuhan fungsi dari suatu program yang bertujuan untuk menemukan kesalahan fungsi pada program.
Apabila dari input yang diberikan, proses dapat menghasilkan output yang sesuai dengan kebutuhan fungsionalnya, maka program yang dibuat sudah berjalan dengan baik, tetapi apabila ouput yang dihasilkan tidak sesuai dengan kebutuhan funsionalnya, maka masih terdapt kesalahan pada program tersebut, dan selanjutnya dilakukan penulusuran perbaikan untuk memperbaiki kesalahan yang terjadi.
Berikut metode testing dengan menggunakan metode black box :
Testing Login
Testing Aplikasi
Tabel 4.13 Testing Login

Tabel 4.14 Testing Aplikasi


Evaluasi Sistem
Setelah melakukan pengujian pada aplikasi penerbitan dokumen dengan menggunakan metode black box testing, untuk menggunakan aplikasi ini caranya sangat mudah dengan cara login untuk yang sudah memiliki akun, atau registrasi terlebih dahulu jika tidak memiliki akun, cara masuk kemenu aplikasi penerbitan dokumen ini cukup mudah dengan memasukkan username dan password setelah melakukan registrasi terlebih dahulu untuk akun masyarakat, jika sudah masukan username dan password dengan benar lalu klik login, kamu akan masuk ke menu utama aplikasi penerbitan dokumen yang dapat dilihat di Tabel 4.13 Testing Login.
Pengujian selanjutnya dapat dilihat di tabel Tabel 4.14 Testing Aplikasi, setelah login kita bisa mencoba menambahana pelaporan jika sudah disimpan secara langung laporan tersebut akan masuk ke akun operator (polres/polsek) setelah mengecek, operator mencetak bukti pelaporan, untuk diberikan kepada petugas (anggota) untuk menecekan ke TKP.
Pengujian selanjutnya adalah penambahan data pidana, data pelayanan, data anggota dan penghapusan data masyarakat pengujian ini dinyatakan Valid, karena aplikasi sudah bekerja dengan baik dan sebagaimana mestinya.
Time Schedule
Time schedule merupakan hal-hal yang menjelaskan tentang perencanaan proses implementasi. Pada tahap ini, rencana implementasi sangat berguna dalam menentukan proses pelaksanaan langkah-langkah kegiatan implementasi.
Adapun langkah-langkah time schedule ini adalah sebagai berikut :
Tabel 4.15 Schedule Time

Estimasi Biaya
Tabel 4.16 Estimasi Biaya

BAB V
Kesimpulan
Berdasarkan hasil penelitian dan pembahasan pada bab-bab sebelumnya serta hasil analisa yang dilakukan mengenai Perancangan Sistem Penerbitan Dokumen Berbasis Web Pada Bagian Pelayanan Terpadu Polres Kota Tangerang maka akhir dari penulisan laporan Skripsi ini ,berikut adalah kesimpulan penelitian dan untuk menjawab perihal mengenai rumusan masalah yang terdapat di BAB I, maka disimpulkan sebagai berikut:
Sistem penerbitan dokumen yang berjalan saat ini masih manual dan belum efektif, karena belum terkomputerisasi dengan baik.
Berdasarkan penelitian yang dilakukan oleh penulis, Pelayanan Terpadu Polres Kota Tangerang membutuhkan sistem penerbitan dokumen berbasis web. Maka dari proses sebelumnya yang masih belum terkomputerisasi dengan baik dan membutuhkan waktu yang cukup lama, sehingga dengan adanya sistem tersebut proses penerbitan dokumen menjadi terkomputerisasi. Selain itu juga dapat memudahkan dalam penerbitn dokumen sehingga dapat meminimalisir kesalahan yang terjadi.
Untuk membangun sistem penerbitan dokumen pada Pelayanan Terpadu Polres Kota Tangerang yang dapat membantu memudahkan pelapor, Petugas, serta Kapolres. Yang diperlukan beberapa tahapan mulai dari observasi ketempat riset, kemudian melakukan wawancara dengan stakeholder dengan memberikan beberapa pertanyaan mengenai seputar sistem penerbitan dokumen pada pelayanan terpadu yang berjalan pada Polres Kota Tangerang. Setelah melakukan wawancara maka didapatkan solusi untuk merancang suatu sistem yang terkomputerisasi yaitu sistem penerbitan dokumen berbasis web yang efektif dan efisien dengan menggunakan UML (Unified Modeling Language) untuk menggambarkan rancangan sistem dan PHP (Hypertext Preprocessor) sebagai bahasa pemrograman dengan database MySQL dengan bantuan menggunakan prototype untuk memudahkan perancangan. Serta untuk pengujian sistemnya menggunakan black box testing erhadap fungsional dari sistem. Tahap terakhir adalah implementasi sistem.
Saran
Saran yang dapat disampaikan oleh penulis adalah agar penelitian berikutnya bisa mengembangkan sistem ini lebih baik lagi, sehingga kekurangan yang ada bisa diperbaiki. Saran yang dapat digunakan sebagai bahan pertimbangannya adalah sebagai berikut:
Apabila sistem yang diusulkan sudah berjalan, maka perlu diperhatikan dan melakukan perubahan sistem agar selalu up to date dengan data yang ada, sehingga selalu mengoptimalkan layanan sistem yang telah dibuat.
Perlu pengembangan lanjutan agar dapat terintegrasi dengan sistem lainnya.
Maka dalam pelaksanaan penggunaan sistem ini maka dirasa perlu adanya training / pelatihan secara berkala sehingga dapat meningkatkan kualitas SDM yang ada.
Dalam penerapan sistem, sebaiknya didukung oleh perangkat yang memadai, baik dari segi peralatannya (software dan hardware) maupun sumber daya manusia agar sistem dapat berjalan secara maksimal.
DAFTAR PUSTAKA
- ↑ 1,0 1,1 Palit, V Randi. Yaulie dan Arie. 2015. Rancangan Sistem Informasi Keuangan Gereja Berbasis Web di Jemaat GMIM Bukit Moria Malalayang. E-Journal Teknik Elektro dan Komputer Vol. 4, No. 7, 2015
- ↑ Maimunah., Ilamsyah., Muhamad Ilham. 2016. Rancang Bangun Aplikasi Penjualan Furniture Online Pada Mitra Karya Furniture. Jurnal CSRID Vol.8 No.1.
- ↑ Mulyani, S. 2016. Metode Analisis dan Perancangan Sistem Edisi Kedua. Bandung, Indonesia : Abdi Sistematika.
- ↑ 4,0 4,1 Hutahaean, Jeperson. 2015. Konsep Sistem Informasi. Yogyakarta: Deepublish.
- ↑ Iswandy, Eka. 2015. Sistem Penunjangan Keputusan Untuk Menentukan Penerimaan Dana Santunan Sosial Anak Nagari dan Penyalurannya BAgi Mahasiswa dan Pelajar Kurang Mamppu di Kenagarian Barung-Barung Balantai Timur. Padang: Jurnal TEKNOIF Vol. 3, No.2, Oktober 2015.
- ↑ Hastanti, Puji Rulia. Bambang dan Indah. 2015. Sistem Penjualan Berbasis Web (E-Commerce) Pada Tata Distro Kabupaten Pacitan. Pacitan: Jurnal Bianglala Informatika Vol. 3, No. 2, September 2015
- ↑ 7,0 7,1 Suprihadi, Rini Kartika Hudiono, Lina Sinatra Wijaya. 2013. Rancang Bangun Sistem Jejaring Klaster Berbasis Web Menggunakan Metode Model View Controller. Journal CCIT Vol.6 No.3 - Mei 2013 ISSN: 1978 - 8282 STMIK Raharja.
- ↑ Indrajani. 2018. Database System All in One : Theory, Practice, and Case Study. Jakarta, Indonesia: PT Elex Media Komputindo.
- ↑ Jaya, Amri Eko. 2016. Perancangan Sistem Informasi Persediaan Stock Parfum Dengan Menggunakan Bahasa Pemrograman Visual Basic.Net dan Database Access Pada Toko Gofha Perfume. Padang: Jurnal Sains dan Teknologi Vol. 16, No. 1, Juni 2016.
- ↑ Maniah, Hamidin, Dini. 2017. Analisis dan Perancangan Sistem Informasi: Pembahasan Secara Praktis dengan Contoh Kasus. Yogyakarta, Indonesia: Deepublish.
- ↑ 11,0 11,1 Fujiyati, Yunita One dan Sukadi. 2015. Sistem Informasi Pengolahan Data Kependudukan Desa Purwoasri. Journal Speed – Sentra Penelitian Engineering dan Edukasi Vol. 7, No. 1, 2015.
- ↑ Aryani, Diah, Muhamad Arif Nurdin, Pandi Baskara. 2017. Sistem Informasi Pengelolaan Aset Kendaraan Bermotor Pada STMIK Raharja Tangerang. CERITA, Vol 3 No 1. ISSN : 2461 – 1417.
- ↑ Wahyudiono, Sugeng dan Faisal. 2015. Sistem Informasi Berbasis Web Otacatic Yogyakarta. Magelang: Jurnal TRANSFORMASI Informasi & Pengembangan Iptek Vol. 11, No. 1, 2015.
- ↑ Mualifah, Choirul. Bambang dan Sukadi. 2016. Sistem Informasi Penjualan Barang Pada Bengkel Karunia Motor Arjosari. Journal Speed – Sentra Penelitian Engineering dan Edukasi Vol. 8, No. 2, 2016.
- ↑ Lasminiasih, Sandhi, Ali, Miftah dan Roowhan. 2016. Perancangan Sistem Informasi Kredit Mikro Mahasiswa Berbasis Web. Jurnal Sistem Informasi (JSI) Vol. 8, No.1, April 2016.
- ↑ Setiawan, Didik dan Yhoni Agus. 2015. Perancangan Sistem Informasi Penduduk Pada Kantor Desa Kebonsari. Pasuruan: Indonesian Journal on Networking dan Security Vol. 4, No. 2, April 2015.
- ↑ Efendi, Yasin. Saipul. Anung dan Amin. 2015. Rancangan Sistem Informasi Administrasi Rekening Tabungan Pada Baitul Maal Wat Tamwil Usaha Mulya. Jakarta: Jurnal Sistem Informasi Vol. 8, No. 2, Oktober 2015.
- ↑ Jenie Sundari. 2016. Sistem Informasi Pelayanan Puskesmas Berbasis Web. IJSE – Indonesia Journal on Software Enginering. 2(1). ISSN : 2461- 0690.
- ↑ 19,0 19,1 Noor, Agustian. 2016. Aplikasi Kisah 25 Nabi dan Rasul Berbasis Android. Kalimantan Selatan: Jurnal Sains & Informatika Vol. 2, No. 2, November 2016.
- ↑ Nampally, Venkatatamangarao. M. Raghavender dan K.R. alaji. 2017. Network Simulator Version 2 for VANET. International Journal of Scientific Research in Computer Science, Engineering and Information Technology Vol. 2, No. 5, Oktober 2017.
- ↑ Palit, V Randi. Yaulie dan Arie. 2015. Rancangan Sistem Informasi Keuangan Gereja Berbasis Web di Jemaat GMIM Bukit Moria Malalayang. E-Journal Teknik Elektro dan Komputer Vol. 4, No. 7, 2015.
- ↑ Sidik, Achmad. Lilis dan Diana. 2017. Perancangan Sistem Informasi Filling di PT BCA Cabang MH Thamrin Tangerang. Jurnal SISFOTEK Global Vol. 7, No. 2, September 2017.
- ↑ Sutopo, Priyo. Dedi dan Zainal. 2016. Sistem Informasi Eksekutif Sebaran Penjualan Kendaraan Bermotor Roda 2 di Kalimantan Timur Berbasis Web. Kalimantan: Jurnal Informatika Mulawarman Vol. 1, No. 1, Februari 2016.
- ↑ Hastanti, Puji Rulia. Bambang dan Indah. 2015. Sistem Penjualan Berbasis Web (E-Commerce) Pada Tata Distro Kabupaten Pacitan. Pacitan: Jurnal Bianglala Informatika Vol. 3, No. 2, September 2015.
- ↑ 25,0 25,1 25,2 Sudaryono, dkk. 2013. “Aplikasi Sistem Informasi Penyewaan Alat Scanffolding (Studi Kasus CV. Pesona Alam Scanffolding)”. Tangerang:STMIK Raharja. Jurnal CCIT Vol.7 No.1 September 2013. ISNN:1978-8282.
- ↑ Yuliansyah, Herman. 2014. Perancangan Replikasi Basis Data MySQL Dengan Mekanisme Pengamanan Menggunakan SSL Encryption. Yogyakarta: Jurnal Informatika Vol. 8, No. 1, Januari 2014.
- ↑ Masykur, Fauzan dan Fiqiana. 2016. Aplikasi Rumah Pintar (Smart Home) Pengendali Peralatan Elektronik Rumah Tangga Berbasis Web. Ponorogo: Jurnal Sains, Teknologi dan Industri Vol. 14, No. 1, Desember 2016.
- ↑ Sari, Purama Ita dan Erik. 2014. Sistem Informasi Raport Berbasis Web di SMPN 4 Temanggung. Yogyakarta: Jurnal Ilmiah DASI Vol. 12, No. 2, Juni 2014.
- ↑ Tawari, Trupti., dan Prof. A.J Nathe. 2016. Comparative Study of Different Framework of PHP. International Journal of Research in Computer and Information Technology. Vol. 2 No. 2.
- ↑ Betha, Sidik. 2014. Pemrograman Web dengan PHP. Informatika: Bandung : Deepublish.
- ↑ Warsito, Ary Budi, Muh. Yusup dan Moh Iqbal Awi Makaram. 2015."Perancangan SIS+ Menggunakan Metode YII Framework pada Perguruan Tinggi Raharja." CCIT Journal Vol 8 No 2 Januari 2015. Tangerang : Perguruan Tinggi Raharja. ISSN: 1978-8282.
- ↑ Gouhar, Arshi. 2017. Database Management System. International Journal of Engineering Science and Computing Vol. 2, No. 5, May 2017.
- ↑ Amrullah, Agit. Rifda. Danang. Renna. Hendi dan Eri. 2016. Kajian Kebutuhan Perangkat Lunak Sistem Informasi Penilaian Prestasi Kerja Pegawai Pada Fakultas Adab dan Ilmu Budaya Universitas Islam Negri Sunan Kalijaga Yogyakarta.
- ↑ Ruliati. 2015. Ketransitifan Verba dalam Bahasa Muna. Jurnal Humanika Vol. 3, No. 15, Desember 2015.
- ↑ 35,0 35,1 Yousuf, Massooma., M Asger,. 2015. “Comparison Of Various Requiretments Elicitation Techniques,” Internasional Journal of Computer Applications, vol. 116, no.4.
- ↑ Prastomo, Andi. 2014. Prototipe Sistem E-Learning dengan Pendekatan Elisistasi dan Framework Codeigniter: Studi KAsus SMP Yamad Bekasi.
- ↑ Destiana, Henny dan Fandy. 2014. Sistem Informasi Penjualan Barang Berbasis Web Pada PT. Catur Daya Persada Jakarta. Jakarta: Jurnal Paradigma Vol. XVI, No. 2, Sepetember 2014.
- ↑ Vani, Roopa. M.Chandrika Kumari. M.Hari dan N.Harika. 2015. An Effective Language for Object Oriented Design-UML (Unified Modeling Language) India: International Research Journal of Engineering and Technology (IRJET) Vol. 2, No. 5, Agustus 2015.
- ↑ Zarnelly. 2017. Sistem Informasi E-Budgeting Menggunakan Pendekatan Berorientasi Objek Studi Kasus: UIN SUSKA Riau. Pekanbaru: jurnal Ilmiah Rekaya dan Manajemen Sistem Informasi Vol. 3, No. 1, Februari 2017.
- ↑ Asbar, Yuli, dan Mochamad Ari Saptari. 2017. “Analisa Dalam Mengukur Kualitas Pelayanan Terhadap Kepuasan Konsumen Menggunakan Metode PIECES”. Jurnal Visioner & Strategis Vol. 6 Nomor 2, September 2017: 39-47 Universitas Malikussaleh. Diambil dari : https://journal.unimal.ac.id/visi/article/view/301/.
- ↑ Komarudin. 2015. Implementasi Sistem Informasi Pengolahan Data Piutang. Bandung: Jurnal Computech & Bisnis Vol. 9, No. 2, Desember 2015.
- ↑ Pandara, Eko. Stanley dan Meiesy. 2014. Implementasi Proses Uji Sistem Informasi Admisi Pascasarjana Universitas San Ratulangi. Manado: E-Journal Teknik Informatika Vol. 4, No. 2, 2014.
- ↑ Christian, Andreas. Herry dan Arif. 2017. Implementasi Sistem Penjadwalan Akademik Fakultas Teknik Universitas Tanjungpura Menggunakan Metode Algoritma Genetika. Jurnal Sistem dan Teknologi Informasi (JUSTIN) Vol. 1, No.2, 2017.
- ↑ Adami, Zulham Feby dan Cahyani. 2016. Penerapan Teknologi Augmented Reality Pada Media Pembelajaran Sistem Pencernaan Berbasis Android. Jurnal Teknik Komputer Amik BSI Vol. 2, No. 1, Februari 2016.
- ↑ Ismiyanti, Nur Dini ST. Leni dan Rina. 2017. Pengembangan Aplikasi Lowongan Kerja Career Development Center di Sekolah Tinggi Teknologi Garut. Jurnal Algoritma Vol. 12, No. 2, 2017.
- ↑ Mahendra, Made. Yudha. Putra., I, Nyoman, Piarsa., Dwi Putra Githa. 2018. Geographic Information System of Public Complaint Testing Based On Mobile Web (Public Complaint). Jurnal Ilmiah Teknologi Informasi Vol.9 No.2.
- ↑ Hooda, Itti dan Rajender Singh. 2015. Software Test Process, Testing Types and Techniques. India: International Journal of Computer Applications Vol. 111, No. 13, February 2015.
- ↑ Kausar, Ahmad. Yusuf dan Vidila. 2015. Perancangan Video Company Profile Kota Serang dengan Teknik Editing Menggunakan Adobe Premier Pro CS 5. Banten: Jurnal PROSISKO Vol. 2, No. 1, Maret 2015.
- ↑ Saragih, Ambon. Emma dan Jhoni. 2015. Perancangan Aplikasi E-Library Menggunakan Bahasa Pemrograman PHP Pada Universitas Methodist Indonesia. Medan: Jurnal TIMES Vol. 4, No. 1, 2015.
- ↑ Fajarianto, Otto. 2016. Prototype Pelayanan Akademik Terhadap Komplain Mahasiswa Berbasis Mobile. Banten: Jurnal Lentera ICT Vol. 3, No.1, Mei 2016.
- ↑ Mupaat. 2015. Prototipe Sistem E-Training Dengan Pendekatan Elisitasi dan CMS Moodle: Studi Kasus PAda RS XYZ. Jurnal Ringkasan Tesis. 2015.
- ↑ Warsito, Ary Budi, Muh. Yusup dan Moh Iqbal Awi Makaram. 2015."Perancangan SIS+ Menggunakan Metode YII Framework pada Perguruan Tinggi Raharja." CCIT Journal Vol 8 No 2 Januari 2015. Tangerang : Perguruan Tinggi Raharja. ISSN: 1978-8282.
- ↑ Maulani, Giandari, dkk .2016. “Video Sebagai E-Portofolio Mahasiswa untuk Meningkatkan Keterampilan Mahasiswa”. Tangerang: STMIK Raharja. Jurnal CCIT. Vol. 9 No. 2, Januari 2016 ISSN : 1978 -8282.
- ↑ Purba, Eduard Hotman, Dedi Martono dan Heru Sukma. 2018. “Elektronik Arsip (E-Arsip) Dokumen Berbasis Website Pada Kantor Cabang Utama PT Angkasa Pura II”. ICIT Journal Vol.4 No.2 - Agustus 2018 ISSN: 2356-5195. Tangerang: Perguruan Tinggi Raharja.
- ↑ Sri Lestanti, Ardina Desi Susana,” Sistem Perancangan Dokumen Guru Dan Pegawai Menggunakan Metode Mixture Modelling Berbasis Web” Vol 10 No 2 (2016): November 2016.
- ↑ Mistiko,Eka,Rini Farizqi Panduard,i Fatah Romansah ”Rancang Bangun Sistem Informasi Pelayanan Desa Tamansari Kecamatan Licin Banyuwangi Berbasis Web” dalam jurnal STMIK AMIKOM Yogyakarta 6-7 Februari (2016).
- ↑ Sulthon, besus maulana “Analisa Sistem Informasi Surat Pengantar Masyarakat (SPM) Di Kelurahan Toman Berbasis Web” 2018 jurnal CKI On SPOT, Vol. 11, No. 2, Desember 2018 ISSN Cetak : 1979-7044 ISSN Online : 2598 – 2990.
- ↑ Fikri, Al Khalid. 2017. “Pengembangan Sistem Pelayanan Terpadu Satu Pintu Untuk Meningkatkan Pelayanan Publik Pada DPMPTSP Kota Tangerang”. Laporan Skripsi. Tangerang: STMIK Raharja.
- ↑ Sari Darman, Dewi Puspita. 2015. “Inovasi Pelayanan Perizinan Dalam Peningkatan Pendapatan Asli Daerah (PAD) Pada Kantor Pelayanan Terpadu Satu Pintu Di Kota Makassar”. Makassar: Universitas Hasanuddin Makassar.
- ↑ Ibrahim, W, H., Indria M. 2017. “Sistem Informasi Pelayanan Publik Berbasis Web Pada Dinas Pekerjaan Umum Kabupaten Kampar”. Jurnal Ilmiah Rekayasa dan Manajemen Sistem Informasi . 3(2):17-22. e-ISSN 2502-8995 p-ISSN 2460-8181.
- ↑ Suryana, Endang, M. Devi Adiansyah dan Imami Fatimatun. 2016 . Perancangan Aplikasi Mobile Sistem Informasi “Kiform” Berbasis Android Untuk Meningkatkan Efektifitas Pelayanan Publik Terhadap Masyarakat Pada Kelurahan Sukasari. Jurnal CERITA. 2(2). ISSN : 2461-1417.
- ↑ Sundari, Jenie. 2016. Sistem Informasi Pelayanan Puskesmas Berbasis Web. IJSE - Indonesian Journal on Software Engineering. 2.